株洲即将开启速冻模式
来源:新湖南客户端.头条
阅读:47226
2026-01-18 16:07:31

图1左:19日08时至20日08时
图1右:20日08时至21日08时

附图1 湖南省降水量及相态预报图

图2左:21日08时至22日08时
图2右:22日08时至23日08时

附图2 湖南省降水量及相态预报图

图3左:19日08时至23日08时
图3右:22日08时至23日08时

附图3 湖南省过程降温及大风预报图和最低气温预报图
历史过程对比
预计本次过程的雨雪强度不及2024年初的三次过程,但冻雨范围更广 。与今年元旦期间的雨雪过程相比,本次过程雨雪 范围更大、冻雨影响更广、低温持续时间更长 。
关注与建议

一是
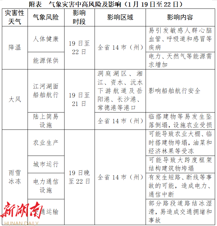
重点防范19日至22日雨雪冰冻及持续低温造成的道路结冰、积雪及低能见度对交通出行、城市运行的不利影响,注意防范冻雨对电力、通讯线路等设施的影响。

二是
低温持续时间长,需加强能源保供和城市安全运行管理;公众需注意取暖用火用电用气安全,加强健康防护,防范呼吸道及心脑血管疾病;油菜及经济林果做好防冻措施。

三是
防范 19日至21日大风对水上交通、临时建筑及设施农业等的影响,提前做好防风加固。

四是
防范 积雪冰冻对大跨度框架结构建筑物、农业大棚、临时搭建物等的影响,提前做好隐患排查,及时清除设施积雪积冰。

责编:周阳
一审:周阳
二审:邹林
三审:吴丹
来源:湖南省气象局
湖南日报新媒体