近日,湖南暖意融融
不过很快
“大晴天” 将转换为 “冰雪天” 啦!

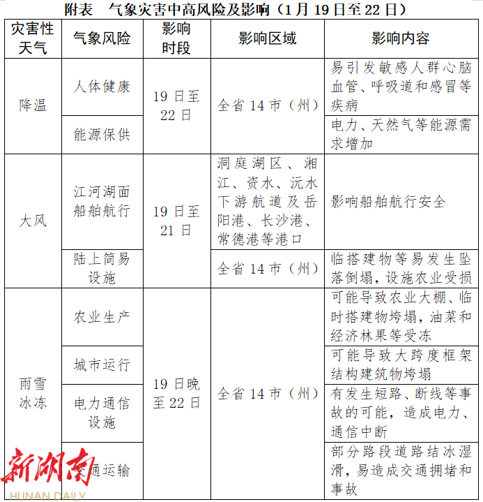
1月19日至22日湖南将出现 今年首场寒潮和低温雨雪冰冻天气过程 。平均气温下降 10~16℃ ,22日夜间至23日清晨最低气温将降至-5~-1℃(高海拔地区-8℃左右),最高气温降至-1~1℃,局地阵风9~11级;全省大部分地区将出现 冻雨或冰粒 ,湘中以北 局地大雪 ,湘西南积冰厚度可达 5~10毫米 。需重点防范低温雨雪冰冻及大风降温对交通运输、城市运行、能源保供、农业生产、人体健康等的影响。

1月16日至18日全省大部分地区以阴雨天气为主,其中16日怀化中部局地中到大雨; 19日至22日湖南将出现 今年首场寒潮和低温雨雪冰冻天气过程 。具有以下特点:
一是影响范围广、持续时间长 。 过程从19日开始,自北向南影响湖南全境,其中湘西州、张家界、常德、益阳、岳阳、怀化北部等地低温雨雪冰冻天气将 持续4天 。
二是雨雪相态复杂。 19日白天 以降雨为主,夜间 湘北雨转雪或冻雨(图1左);20日 湘中以北有冻雨或小到中雪(冰粒),常德局地大雪,湘南小雨(图1右);21日至22日白天 ,全省大部分地区有冻雨,其中湘中以北有小到中雪(冰粒),局地大雪(图2左);22日晚 雨雪减弱,过程趋于结束(图2右)。累计降雪量湘中以北5~10毫米,湘北局地10~15毫米,其他地区2~5毫米, 最大积雪深度3~8厘米。

三是冻雨面积大。 全省大部分地区将出现冻雨 ,其中怀化、邵阳、永州北部等地电线积冰厚度5~10毫米 (山区可达20毫米左右)。
四是降温幅度大、风力强。 大部分地区过程平均气温将下降10~16℃ (图3左),其中22日湘北、湘中最高气温降至-1~1℃ ,22日夜间至23日清晨最低气温降至-5~-1℃ (高海拔地区-8℃左右)(图3右)。19日至21日全省风力普遍加大至4~6级 ,局地阵风9~11级 。


预计本次过程的雨雪强度不及2024年初的三次过程,但冻雨范围更广 。与今年元旦期间的雨雪过程相比,本次过程雨雪 范围更大、冻雨影响更广、低温持续时间更长 。


一是
重点防范19日至22日雨雪冰冻及持续低温造成的道路结冰、积雪及低能见度对交通出行、城市运行的不利影响,注意防范冻雨对电力、通讯线路等设施的影响。

二是
低温持续时间长,需加强能源保供和城市安全运行管理;公众需注意取暖用火用电用气安全,加强健康防护,防范呼吸道及心脑血管疾病;油菜及经济林果做好防冻措施。

三是
防范 19日至21日大风对水上交通、临时建筑及设施农业等的影响,提前做好防风加固。

四是
防范 积雪冰冻对大跨度框架结构建筑物、农业大棚、临时搭建物等的影响,提前做好隐患排查,及时清除设施积雪积冰。

责编:董丹丹
一审:董丹丹
二审:廖婷婷
三审:刘晓钰
来源:湖南省气象局
湖南日报新媒体
