湖南日报新媒体
打开
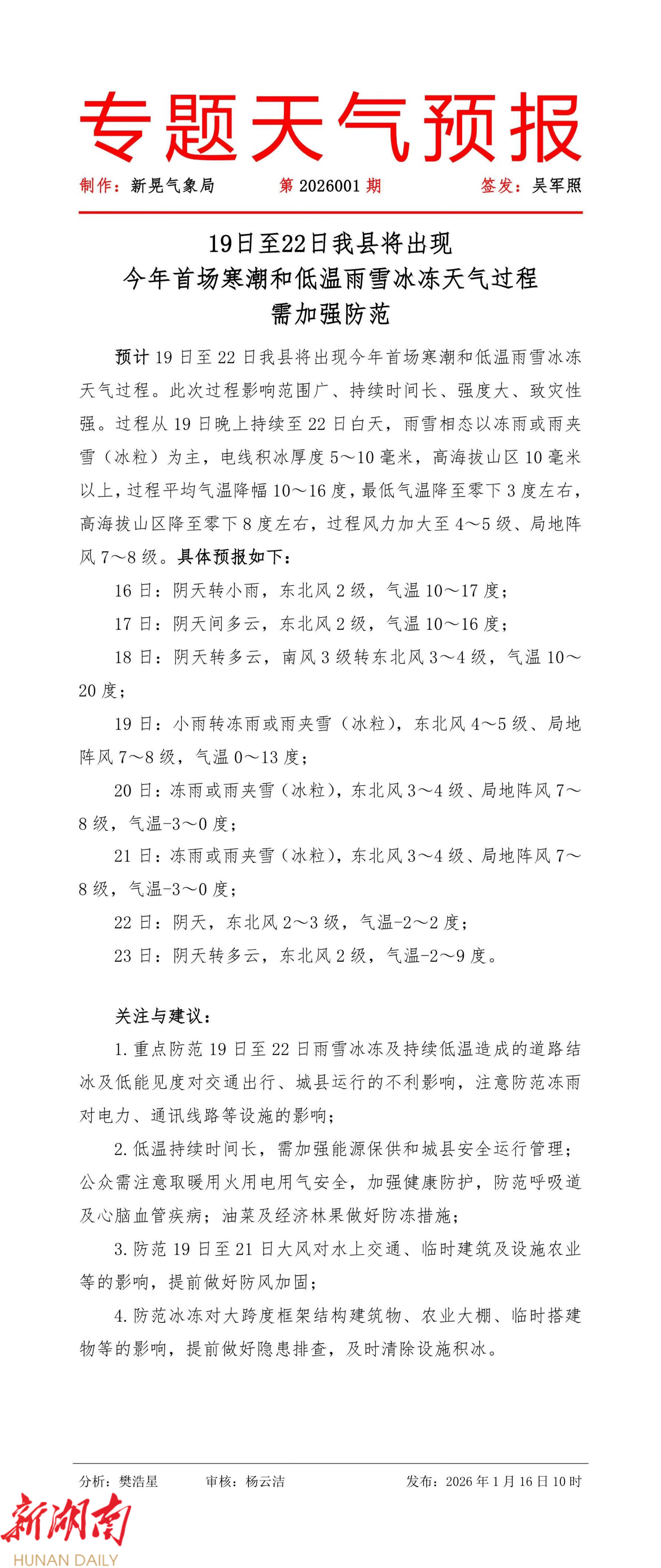
专题天气预报 | 19日至22日我县将出现今年首场寒潮和低温雨雪冰冻天气过程,需加强防范
来源:新湖南客户端.发布
阅读:2137
2026-01-16 15:24:22
责编:龙颖
一审:龙颖
二审:杨志琼
三审:杨长沛
来源:新晃气象局
评论
打开新湖南APP,查看全部评论