湖南娃速看!部分市州寒假时间“解锁”,速戳
来源:新湖南客户端.推荐
阅读:1
2025-12-14 12:19:13
寒假预警已拉响!湖南部分市州率先官宣2025年秋季学期寒假安排,快乐信号火速扩散!
长沙、株洲、益阳、娄底等市州已明确放假节点,后续消息会持续更新,快蹲一波家乡的寒假通知,提前把假期快乐安排上。
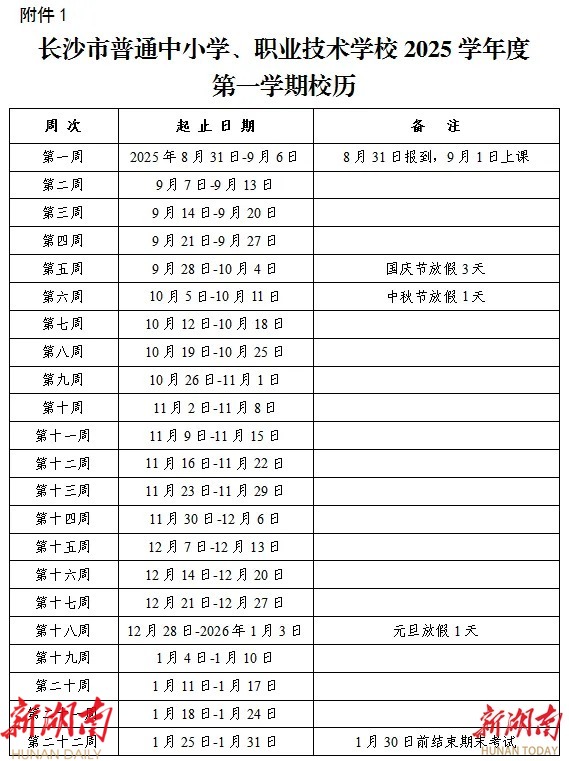
长沙: 今年寒假从2026年2月1日开始,2026年3月3日结束,2026年3月5日上课。
第一学期 :2025年9月1日上课,2026年1月31日结束,全学期共22周。寒假从2026年2月1日开始,3月3日结束。
第二学期:2026年3月5日上课,7月11日结束,全学期共19周。暑假从2026年7月12日开始,8月29日结束。


株洲: 全市中小学(含中等职业学校)寒假自 2026年1月31日开始,至 2月28日结束。2026年春季学期将于 3月1日报到,3月2日正式上课。 幼儿园参照执行如遇冰冻等极端寒冷天气再另行安排。
益阳: 全市幼儿园、小学、初中、中职学校、特殊教育学校原则上于2026年1月31日放假,普通高中原则上于2026年2月7日放假。2026年春季学期于3月4日报到。 如遇极端寒冷天气等特殊原因,各县市区教育行政部门可按照“一地一策”“一校一案”的方式调整放假时间。
娄底: 全市义务教育阶段学校、特殊教育学校、幼儿园于2026年1月31日起放寒假。普通高中、中等职业学校于2026年2月7日起放寒假。全市中小学校幼儿园于3月4日开学。如遇低温雨雪冰冻灾害天气,各县市区教育局可根据实际调整放假时间,并报市教育局备案。
责编:龙颖
来源:湖南日报全媒体
湖南日报新媒体