新晃侗族自治县县级领导干部接待群众来访公告(七)
来源:新湖南客户端.发布
阅读:1417
2025-12-12 12:16:42
为进一步畅通信访渠道,方便群众依法及时就地反映、解决问题,现将2025年12月第三周新晃侗族自治县县级领导干部公开接访安排公告如下。
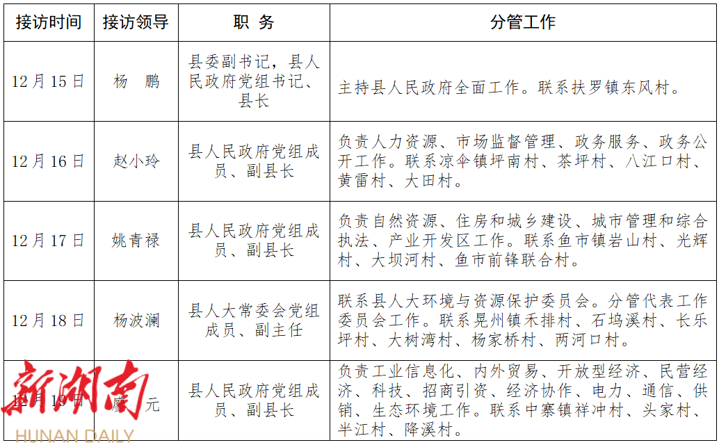
新晃侗族自治县领导干部坐班接访安排

注意事项:
1.接访地点:新晃侗族自治县群众信访接待中心(县信访局);
2.约访电话:0745-6227119,来访群众可以根据需要提前拨打电话咨询,进行来访预约安排;
3.反映诉求请按照《信访工作条例》的规定,在群众信访接待中心工作人员的引导下,自觉遵守信访秩序,就地反映诉求;
4.矛盾纠纷请到县、乡镇综治中心调解处理;
5.接访安排可能因工作冲突等原因进行调整。具体调整情况将在县群众信访接待中心公告栏公告。
新晃侗族自治县信访局
2025年12月12日
责编:龙颖
一审:龙颖
二审:杨志琼
三审:杨长沛
来源:新晃侗族自治县信访局
湖南日报新媒体