公示!永定区12人拟获市级表彰!
来源:新湖南客户端.永定
阅读:460
2025-11-17 17:41:37
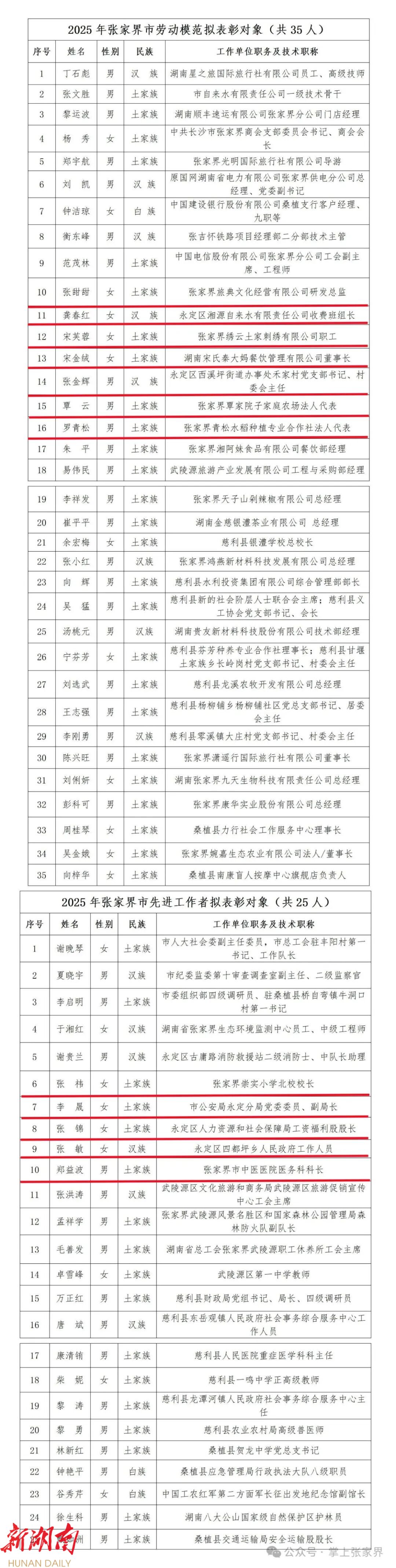
11月17日,张家界市委办公室发布《关于张家界市劳动模范和先进工作者拟表彰对象的公示 》,对近年来在张家界市经济建设、政治建设、文化建设、社会建设、生态文明建设和党的建设等方面作出重大贡献,取得优异成绩的工人、农民、科教人员、管理人员、机关工作人员及其他劳动者开展市劳动模范和先进工作者评选表彰,根据工作部署,经自下而上、层层选拔、好中选优,确定35名张家界市劳动模范和25名张家界市先进工作者拟表彰对象,
永定区12人上榜,其中7人拟获张家界市劳动模范称号,5人拟获张家界市先进工作者称号。


责编:文婷
来源:永定区融媒体中心
湖南日报新媒体