靖州绿之嘉实业有限公司上榜全国第四十批A级物流企业公示名单 区域物流发展再添新动能
来源:新湖南客户端.靖州
阅读:2479
2025-09-22 22:11:05
靖州融媒9月22日讯 (记者 孙文月)9月19日,中国物流与采购联合会物流企业综合评估委员会第四十次会议审定通过的第四十批A级物流企业名单公布,靖州苗族侗族自治县绿之嘉实业有限公司凭借突出的综合实力,成功上榜全国第四十批A级物流企业公示名单,标志着靖州物流企业发展水平获国家级认可。
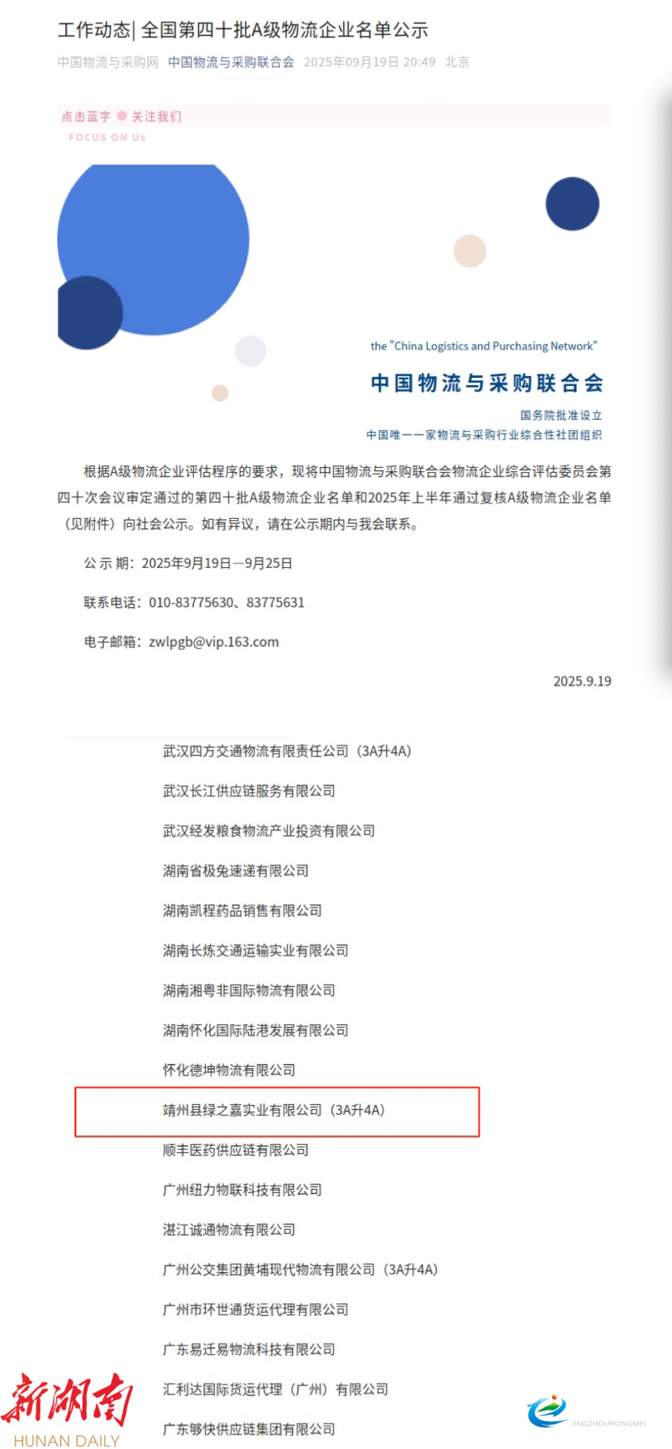
上榜名单截图(孙文月 供图
)
靖州绿之嘉实业有限公司成立于2006年,坐落于靖州竹科技产业园,是一家集物流、贸易、仓储于一体的综合性物流商贸企业,其主营业务涵盖物流(普通货运、代理铁路货物运输)、贸易(煤炭、水泥、钢材、沥青经营)以及仓储租赁。
此次A级物流企业评估严格依据《物流企业分类与评估指(GB/T19680-2013)国家标准及相关评估办法,历经企业自检、申报、网上审核、现场评估等规范流程,从经营状况、资产规模、设备设施、管理服务、人员素质、信息化水平等多维度进行全面考量,评估结果具有高度权威性。
截至目前,全国已完成四十批共计11289家A级物流企业评估,本次第四十批共审定608家,含5A级37家、4A级218家、3A级238家、2A级企业97家、1A级企业18家。
近年来,靖州积极推动商贸物流产业发展,绿之嘉实业有限公司成功获评A级物流企业是靖州物流产业发展成果的一个缩影。靖州凭借其独特的区位优势,大力发展多式联运,不断完善物流基础设施建设,吸引了众多物流企业入驻,正逐步构建起高效畅通的物流网络,助力县域经济高质量增长。
一审:钟屿右 二审:滕栋 三审:刘杰华
责编:钟屿右
来源:靖州融媒体中心

版权作品,未经授权严禁转载。经授权后,转载须注明来源、原标题、著作者名,不得变更核心内容。
湖南日报新媒体