平江融媒7月7日讯
(记者 尹伊铭)
2025年全省生源地
信用助学贷款受理工作启动啦!

△ 7月3日,2025年全省生源地信用助学贷款受理工作启动会在我县召开。
记者从启动会上获悉
生源地信用助学贷款
读书期间无需缴纳利息
全日制研究生
(含硕士研究生、博士研究生)
最高额度达25000元/年
全日制普通本专科学生
(含预科、高职、第二学士学位)
最高额度达20000元/年
有需要的同学
可登录 国家开发银行
学生在线系统
或通过“国家助学贷款”
手机客户端 申请
以下是2025年
生源地信用助学贷款
信息及操作指南
↓↓↓







除了以上这些操作指南
小编还根据我县的实际情况
总结了以下特别提醒
平江学子,请查收!!
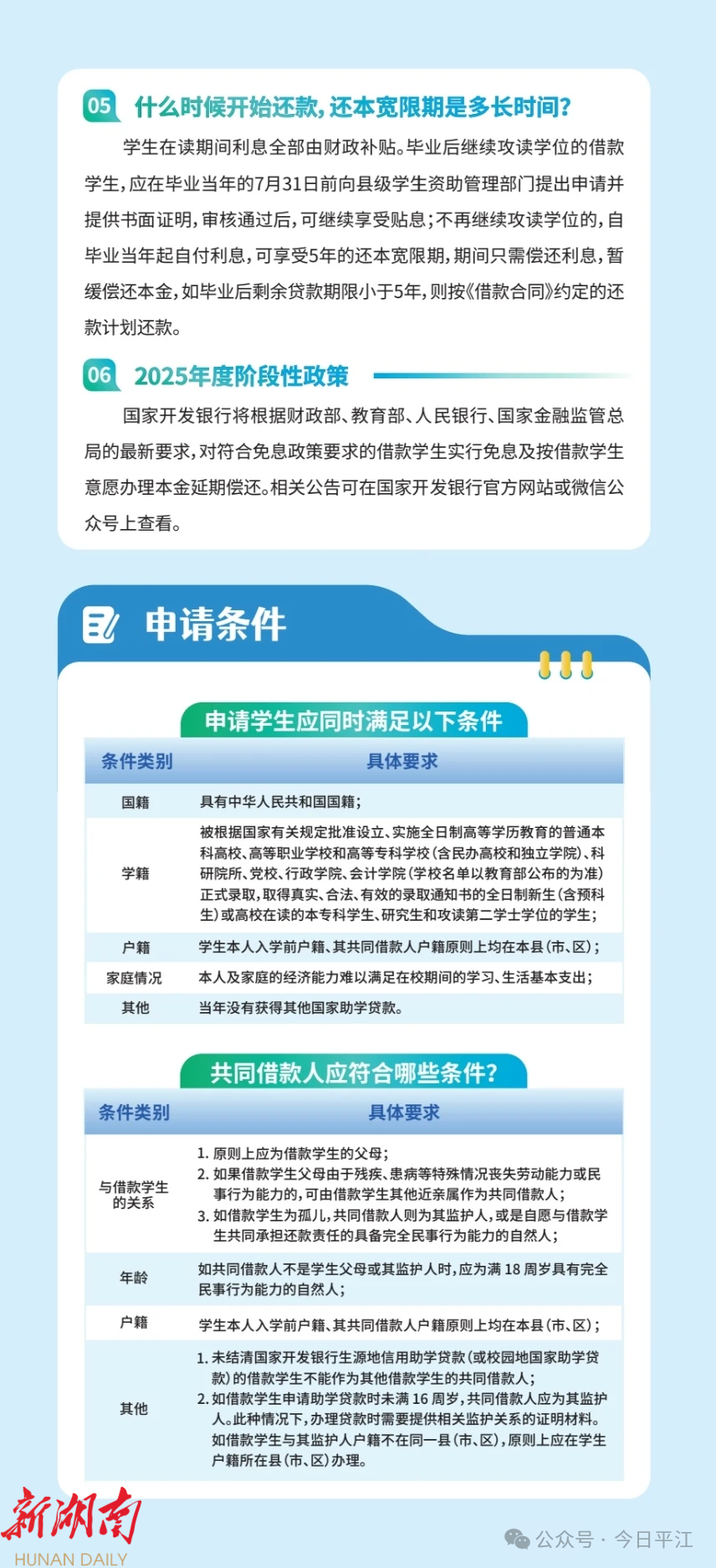
办理时间: 生源地助学贷款一年办理一次,起止时间为7月3日——9月30日(工作日上班时间)。
办理地点: 平江县教育局前栋1楼生源地助学贷款办理中心(三阳乡平源村)。
咨询热线: 平江县教育局学生资助中心电话 6220890
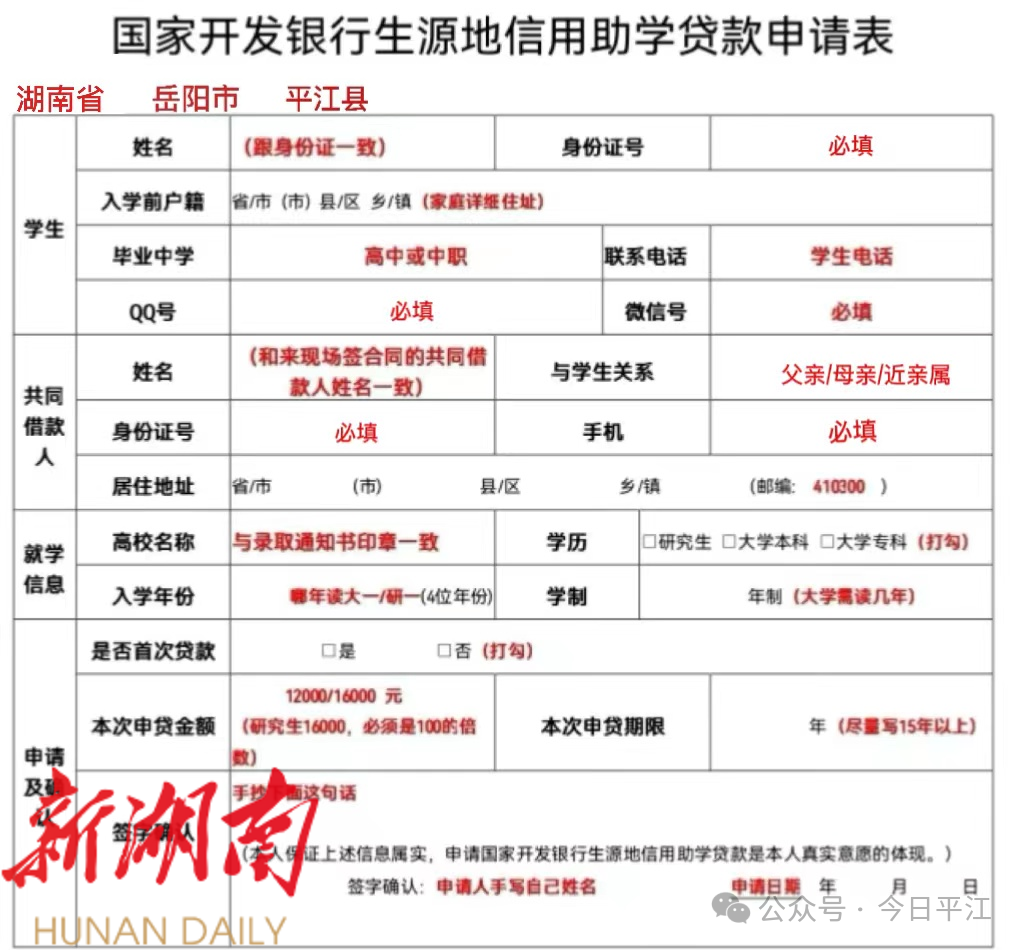
申请表的填写注意事项: 下面这个申请表学生不能直接打印填写,要进入学生在线服务系统 (https://sls.cdb.com.cn) 申请、填写个人信息再导出表格。所有内容都要填,不能有空项,尤其是微信号,除承诺内容和签名必须手写外,其他都在网上填写。

注意: 已进行预申请的学生导出时只有一张《申请表》;未通过预申请的导出时有两张表:《申请表》和《家庭经济困难认定表》。《申请表》除了承诺内容和签名外,全部网上填写不能手填;《认定表》可以手工填写,所有内容都要填,没有就写“无”。所有表格都不需要镇村盖章。
与此同时
“今日平江”温馨提醒
开学前后往往是
电信、网络诈骗高发期
也请大家一定 擦亮眼睛
避免上当!
无论遇到什么困难
请一定不要放弃读书
有梦的少年,加油!
责编:邹泓涛
来源:平江县融媒体中心
湖南日报新媒体