什么是 “ 院校专业组”?什么是“征集志愿”?什么是“ 投档线”?……高考分数线即将发布,志愿填报也即将开启,今天,湖南省教育考试院发布《湖南省2025年普通高校招生考试问答》,总共143个问题,解答你关于高考招生的所有疑问!一起来看看。
第一部分 志愿填报
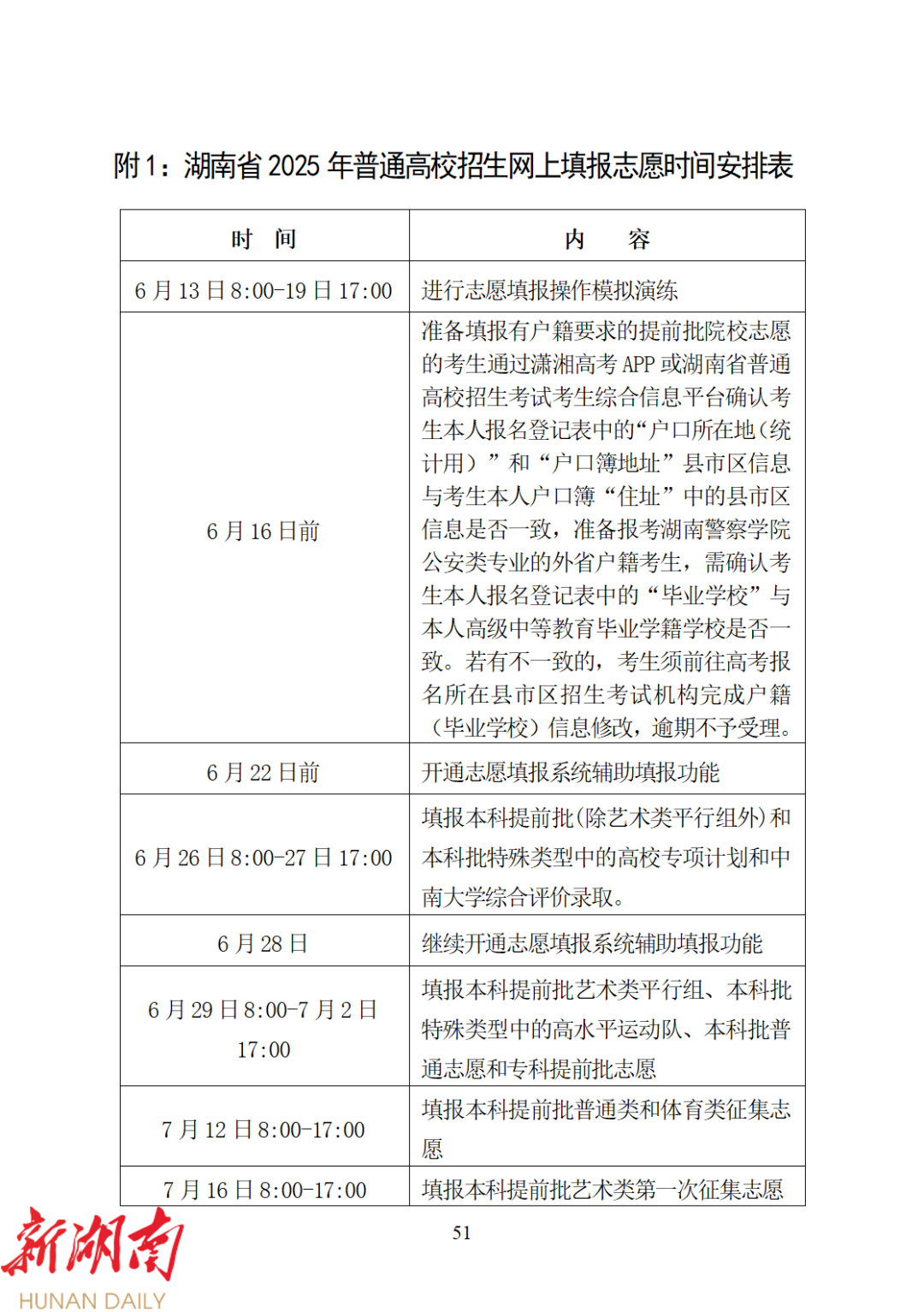
1 . 今年我省志愿填报时间是如何安排的?
答: 我省今年普通高校招生网上填报志愿分三个阶段进行。第一阶段: 6 月 2 6 日 8:00 - 2 7 日 17:00 , 填报本科提前批 ( 除 艺术类平行组 外 ) 和 本科批特殊类型中的高校专项计划和中南大学综合评价录取 ;第二阶段: 6 月 29 日 8:00 - 7 月 2 日 17:00 ,填报本科提前批艺术类平行组、本科批特殊类型中的高水平运动队、本科批普通志愿和专科提前批志愿 ;第三阶段: 8 月 4 日 8:00 -6 日 17:00 , 填报高职专科批志愿。具体填报时间(含各批次征集志愿填报时间)详见附件。
2 .考生可通过何种方式填报志愿?
答: 考生可以通过登录 P C 端 W EB 版或移动端 A PP 版填报志愿。
( 1) 使用 最新版谷歌浏览器或 3 60 浏览器极速模式, 登录 湖南省普通高校招生考试考生综合信息平台(以下简称 “考生综合信息平台”)(网址: https://ks.hneao.cn ) 填报志愿。
( 2)下载 “ 潇湘高考 ” A PP 填报志愿。
填报志愿的操作步骤和注意事项详见 “考生综合信息平台”首页相关链接。
3 . 错过志愿填报时间后还可以补报、修改志愿吗?
答: 考生必须在规定的时间内按规定的方式填报志愿(含征集志愿),在填报志愿截止时间之前,考生可在网上填报或修改志愿,逾期不能补报、修改志愿,也不能放弃志愿。
4 . 草稿箱中的志愿是正式志愿吗 ?如何确定已成功填报志愿?
答: 草稿箱中的志愿不是正式志愿。考生在编辑完志愿草稿并确认不再修改后,一定要进行 “提交保存”操作,在输入信息保存密码或手机短信验证码通过安全认证后,才能成功完成提交保存操作。考生只有通过“志愿查看”功能,查看到带防伪标识的正式志愿信息表后,才是正式填报志愿成功。
5 . 考生忘记登录密码怎么办?
答: 考生可登录 “潇湘高考” APP ,打开“个人信息”栏下的“安全设置”,进入“密码设置” , 使用 “重置登录密码”功能 ,人脸识别通过后,重置登录密码。
6 .考生忘记信息保存密码怎么办?
答: 考生可登录 “潇湘高考” APP ,打开“个人信息”栏下的“安全设置”,进入“密码设置” , 使用 “重置信息保存密码”功能 ,人脸识别通过后,可重置信息保存密码。
7 .填报志愿前考生需了解哪些信息?如何获取?
答: ( 1 ) 我省今年普通高校招生的政策规定。主要包括:《湖南省 202 5 年普通高等学校招生工作实施办法》《湖南省 202 5 年普通高等学校艺术类专业招生工作实施办法》 《关于做好 202 5 年我省普通高等学校对口招生工作的通知》等。相关政策规定可通过湖南 省 教育 厅官 网( http://jyt.hunan.gov.cn/ )、湖南省教育考试院官网( http://jyt.hunan.gov.cn/sjyt/hnsjyksy/ )、湖南招生考试信息港网站( https://www.hneeb.cn/ )或 《 2 02 5 年湖南高考指南 · 高考志愿指导》等进行查询。
( 2 )对考生身体条件要求的规定。主要是教育部、原卫生部、中国残疾人联合会制定的《普通高等学校招生体检工作指导意见》《教育部办公厅、卫生部办公厅关于普通高等学校招生学生入学身体检查取消乙肝项目检测有关问题的通知》,以及招生学校根据本校办学条件和专业培养要求所提出的对考生身体条件要求的补充规定(查阅学校的招生章程或简章)。
( 3 )招生 高 校在湘招生计划的详细信息。既要了解招生 高 校在自己所报类别的各院校专业组分专业招生计划数,又要了解各院校专业组的选考科目要求,还要了解招生学校对各专业录取的其他要求。这些信息可通过查阅 《 2 02 5 年湖南高考指南 · 高校招生计划》 、湖南招生考试信息港网站、 “考生综合信息平台” 、 “ 潇湘高考 ” APP 和招生学校的招生章程获取。查看《 2 02 5 年湖南高考指南 ·高校招生计划》 时 , 考生 要事先研读 “ 查阅说明 ” ,以 便 准确查阅和了解相关信息。
( 4 )招生 高 校的招生章程。高校的招生章程是高校向社会公布有关招生信息的必要形式,其内容必须合法、真实、准确、表述规范,经主管部门依据国家有关法律和招生政策规定核定后方能向社会公布,一经公布,不得擅自更改。考生可登录教育部 “ 阳光高考 ” 平台( https://gaokao.chsi.com.cn )、湖南招生考试信息港网站 、 高校招生网站 或在 ”考生综合信息平台”与“潇湘高考” APP 的计划查询功能中 查阅。
( 5 )招生 高 校的办学情况。可登录高校官方网站了解有关情况或实地查看。
( 6 )近年来各招生 高 校 在 我省的录取情况。主要包括各批次录取控制分数线、有关招生 高 校专业组的投档线和录取分数情况。相关录取情况可通过 “考生综合信息平台” 、 “ 潇湘高考 ” APP 、湖南招生考试信息港网站、招生 高 校官方网站或《 2 02 5 年湖南高考指南 · 高考志愿指导》等查询。
8.考生填报志愿时应注意哪些事项?
答: ( 1 )考生要认真做好填报志愿的准备工作,仔细阅读我省今年的招生政策规定、拟报考高校的招生章程以及《 2 02 5 年湖南高考指南 ·高校招生计划》等。可运用志愿填报系统的“ 计划 查询 ”功能,筛选和查找自已感兴趣的院校或院校专业组志愿,并将有填报意向的院校或院校专业组添加到“收藏夹”保存,填写志愿草稿时可直接从收藏夹添加已收藏的院校或院校专业组。
( 2 ) 考生志愿是投档和录取的重要依据,必须由考生本人填报,不得 请他人代填 。考生须 绑定正确的手机号码, 妥善保管 好 密码,并对 所填报志愿的 真实性和准确性负责。
( 3 )志愿草稿填报完成后一定要及时提交保存,并通过“志愿查看”功能查看本人是否已提交保存了正式志愿信息。
( 4 ) 考生应尽早上网填报并提交,避免在 志愿填报 截止时间临近前集中填报 或提交 ,特别是网络条件较差的地区要避免高峰期上网填报,防止在填报结束前因网络拥堵 等原因造成志愿未成功提交。
9 .高校招生章程包含哪些重要信息?
答: 高校招生章程主要内容包括:高校全称,校址(涉及分校、校区等须注明),层次(本科 或 专科,专科学校注明高等职业学院或高等专科学校),普通或成人高校 , 公办或民办高校 , 是否为 独立学院等,招生计划分配的原则和办法,预留计划数及使用原则,专业教学培养使用的外语语种, 思想品德考核及 身体健康状况要求,进档考生的录取规则(如对考生加分成绩的使用、投档成绩相同考生的处理、进档考生的专业安排办法及 专业调剂录取办法 等),学费标准,学生资助政策及有关程序,颁发学历证书的学校名称、证书种类及其他信息,联系电话、网址,以及其他须知等。
考生要了解高校各专业选考科目要求和其他录取条件,特别 注意是否有成绩要求、身体条件要求、性别要求、民族要求、外语语种要求等条件限制, 如果学校的招生章程对招生专业提出有关录取要求,考生务必填报符合要求的专业,否则,即使由计算机按投档成绩自动投档到了相应的院校或院校专业组,招生学校也会根据其招生章程处理,从而影响考生本人录取。
10 .填报志愿时,考生选考科目应如何对应高校招生专业选考范围要求 ?
答: 招生计划中含招生 高 校、 高 校所设院校专业组、院校专业组所涵盖的专业以及专业组对选考科目的要求。
考生填报志愿时,必须先了解拟报考 高 校的招生计划和选考科目要求等条件,再填报符合条件的 院校或 院校专业组志愿。
例 1: 某高校 的 某院校专业组首选科目要求为 “历史”,再选科目未提要求,则表示考生首选科目只要为历史,就可报考该院校专业组及其组内专业。
例 2: 某高校 的 某院校专业组的首选科目要求为 “物理”,再选科目要求为“地理”,则表示考生首选科目必须为物理,再选科目必须包含地理,方可报考该院校专业组及其组内专业。
例 3: 某高校 的 某院校专业组的首选科目要求为 “物理”,再选科目要求为“化学和生物”,则表示考生首选科目必须为物理,再选科目中必须选择化学和生物2门,才可报考该院校专业组及其组内专业。
1 1 .如何查询招生院校专业选考科目要求?
答: 考生可通过 “考生综合信息平台” 、 “潇湘高考”A PP 、《 2 02 5 年湖南高考指南 ·高校招生计划》和湖南招生考试信息港网站查询2 02 5 年来湘招生普通高校招生专业选考科目要求。
1 2 . 我省普通高校招生计划公布的渠道和时间?
答: 考生可通过 “考生综合信息平台” 、 “ 潇湘高考 ” APP 和《 2 02 5 年湖南高考指南 ·高校招生计划 》查询我省招生计划详细信息。各高校在湘招生计划将于 6 月中旬或下旬向考生公布。考生通过《 2 02 5 年湖南高考指南 ·高校招生计划》查阅高校在湘招生计划时,务必仔细阅读查阅说明 ,该 书中有关计划信息如有变更或补充说明,将于 6月25日后在湖南招生考试信息港网站 、 “考生综合信息平台” 和 “潇湘高考”APP 的公告栏公布,不再印发文字资料,考生务必留意查看 。
1 3 .什么是高考文化总成绩?
答: 考生高考文化总成绩(简称高考文化成绩)由全国统考科目成绩和普通高中学业水平选择性考试科目(简称选考科目)成绩组成,满分为 750分。
全国统考的语文、数学、外语 3门科目,每科满分150分,共450分,各科均以卷面原始分数计入高考文化成绩。
考生选择的 3门选考科目每科满分100分,共3 00 分。其中,首选科目(物理、历史 2选1)直接以卷面原始分数计入高考文化成绩;再选科目(思想政治、地理、化学、生物学4选2)以转换后的分数计入高考文化成绩。
1 4 .什么是政策性加分?
答: 政策性加分是指考生按照当年招生政策所能享受到的优惠加分。根据政策规定,所有高考加分项目及分值均不得用于高校不安排分省招生计划的艺术类专业、高水平运动队、高校专项计划等招生项目。
1 5 . 普通类、体育类、艺术类的投档成绩是如何构成的?
答: 普通类考生的投档成绩为高考文化成绩(含政策性加分,下同);体育类考生的投档成绩为高考文化成绩与体育专业成绩之和;艺术类平行组考生投档成绩,为按照高考文化成绩和专业统考成绩分类别计算的综合成绩。
1 6 .什么是录取控制分数线?
答: 录取控制分数线是依据考生成绩、招生计划数和生源情况等,分首选科目(物理、历史) , 组织专业考试的艺术类不分物理、历史和专业类别按一定比例划定的各批次录取新生的最 低 投档成绩标准。
17 . 没有达到某个批次的录取控制分数线可以填报该批次志愿吗?
答: 各批次录取控制分数线是执行招生政策、确定考生是否具备录取资格的一个重要指标,除政策规定的降分情况外,只有高考 文化成绩(有专业成绩录取控制分数线的,还需要专业成绩) 达到或超过相应批次录取控制分数线的考生(通常称 “ 上线考生 ” )档案,才有可能投到参加该批次录取的高校,由高校择优录取。成绩未达到某个批次录取控制分数线的考生,可以填报该批次征集志愿。只有填报了该批次征集志愿的考生,才有可能获得政策性降分录取的机会。
18 .什么是 “院校专业组”?
答: 院校专业组指的是某一 高 校对考生选考科目要求相同的专业的组合。一所 高 校可设置一个或多个院校专业组,每个院校专业组内可包含数量不等的专业。同一院校专业组内各专业对考生的选考科目要求相同。同一院校选考科目要求相同的专业可以设在同一个院校专业组,也可分设在不同的院校专业组中 。 选考科目要求不同的专业须分别设置院校专业组。
19 . 哪些志愿以 “院校专业组”为志愿填报单位?哪些志愿以“院校”为志愿填报单位?
答: 平行志愿以院校专业组为志愿填报单位,单个志愿以院校为志愿填报单位。
20 . 同一院校不同院校专业组,是否可以同时填报?
答: 考生选考科目与院校专业组选考要求一致,且符合院校专业组的其他招生要求时,可以同时填报一个 高 校的多个院校专业组。
2 1 .什么是平行志愿?
答: 平行志愿是指在某个录取批次中,考生可填报 的 若干个平行的院校专业组志愿。平行志愿是按照 “分数优先、遵循志愿”的原则进行投档,即首先将 同次 填报 的 同一批次的相同 专业类 ( 普通类、体育类、艺术类 ), 首选科目相同且达到该批次录取控制分数线的考生按投档成绩从高分到低分排序(同分考生排序规则附后),再按考生填报的院校专业组排序顺序出档。 其中,对于不区分首选科目(历史、物理)招生的艺术类专业,实行统一排序出档。
2 2 .平行志愿投档后,有被退档的风险吗?
答: 平行志愿投档后仍然有被退档的风险 。 如果考生 投 档 到某个 院校专业组 ,但不符合高校招生章程中的 录取 要求 或者总分偏低又不服从专业调剂,都有被退档的风险。所以,考生一定要认真查看高校招生章程,注意是否有单科成绩、身体条件、性别、民族、外语语种等方面的条件限制;另一方面也要慎重考虑是否 放弃 填报 “专业服从”。
23 . 平行志愿投档后,如被退档,还能接着投档到下一个院校专业组志愿吗?
答: 对 每一次填报的 一 个批次的平行志愿而言,每个考生只有一次投档机会,即假如考生上了一个平行志愿中的多个院校专业组的投档线,但投档后因某种原因被退回,则该生不能再投该平行志愿中的其他院校专业组,只能参加本批次征集志愿或下一批次的投档了。
2 4 . 什么是专业服从志愿?
答: 专业服从志愿是指考生投档到某个院校或院校专业组后,在 高 校不能满足其所填专业志愿的情况下,考生愿意调剂到该院校或院校专业组在我省招生的其他未录满的专业。如果高校不能满足考生所填报院校或院校专业组中的专业志愿,而考生又 未填报 “专业服从”的话,那么高校可以依据章程对考生作退档处理,被退档的考生只能参加本批次征集志愿或下一批次的投档。 因此,考生一定不要轻易选择 “ 专业不服从 ” 。
2 5 . 什么是征集志愿?
答: 征集志愿是对于 第一次填报的志愿 投档录取没有录 满的院校 或院校专业组 ,在相应志愿录退完成后,由省教育考试院统一向社会公布院校 或院校专业组 招生计划缺额,并组织未被录取的考生填报 的 志愿。 各批次征集志愿的志愿结构和第一次填报的相同。
2 6 . 填报征集志愿时有哪些注意事项?
答: ( 1 ) 符合降分投档条件时 ,降分投档以考生填报的征集志愿为依据。
( 2)对于有体检(军 检 )、政治考核、面试等要求的军事、公安和定向培养军士等类别招生计划,第一次填报了相应志愿,体检(军 检 )、政治考核、面试等合格且未被录取的考生方可填报相应类别或相关 高 校的征集志愿。
( 3)对于民航飞行学员招生,在民航招飞系统中有“有效招飞申请”的考生方可填报民航招飞院校的征集志愿。
2 7 .今年我省各批次志愿是如何设置的?
答: 今年我省各批次志愿填报与投档以院校或院校专业组作为基本单位,每个院校或院校专业组志愿下设 6个专业志愿和1个“专业服从”志愿。
28 .普通类本科提前批志愿是如何设置的?

29 .填报本科提前批志愿时有哪些注意事项?
答: 同一次填报时,平行志愿和单个志愿不能同时填报,采用平行志愿的和采用单个志愿的各类之间均不能兼报。在填报组织专业考试的艺 术 类志愿时,考生须根据自身条件和报考学校要求以及相关规定,选择相应的院校专业组填报,具体填报方式请参见第四部分。
本科提前批招生的院校(专业)大多对身体条件、思想政治品德或艺术专业成绩等方面有特殊要求,有的还有户籍等方面的要求,所以,考生填报志愿前,不应只考虑文化成绩要求,还要了解除文化成绩以外的其他自身条件是否符合招生学校的基本要求。
30 .普通类本科批志愿是如何设置的?

3 1 .本科批“特殊类型志愿”和本科批“普通志愿”是同时填报吗?
答: 本科批 特殊类型招生中的高校专项计划和中南大学综合评价录取的 填报时间为 6月2 6 日 8:0 0 - 27 日 1 7 :0 0 ;本科批 特殊类型招生中的高水平运动队和 本科批 “普通志愿” 同时填报, 填报时间为 6月 29 日 8 :00 - 7 月 2 日 1 7:00 。
32 .普通类专科批次志愿是如何设置的?

33 .专科提前批志愿和高职专科批志愿是同时填报吗?
答: 专科提前批志愿和高职专科批志愿不是同时填报。专科提前批志愿与本科批 “普通志愿”同时填报,填报时间为6月 29 日 8 :00 - 7 月 2 日 1 7:00 ;高职专科批志愿填报时间为 8月 4 日 8 :00 - 6 日 1 7:00 。
34 .填报专科提前批志愿时有哪些注意事项?
答: 同一次填报时,平 行志愿 和单个 志愿 不能同 时填 报。采用单个志愿的公安、乘务、航海等类别之间不能兼报。
专科提前批招生的院校(专业)大多对身体条件、思想政治品德或专业成绩等方面有特殊要求,有的还有户籍等方面要求,所以,考生填报志愿前,不应只考虑文化成绩要求,还要了解除文化成绩以外的其他自身条件是否符合招生学校的 录取 要求。
35 .体育类各批次志愿是如何设置的?

36. 普通高校对口招生志愿是如何设置的?

37 .同一次填报的同一批次志愿中,考生是否可以跨专业类填报?
答: 在同一次填报的同一批次的所有志愿 中 ,考生只能填报同一个专业类( 普通类 、 艺 术 类、 体育类)的志愿,不得混报。
38 .艺术类、体育类考生可以填报普通类专业吗?
答: 艺术类、体育类考生可以按文化成绩填报普通类专业。但在同一次填报同一批次志愿时,只能从普通类、艺 术 类或体育类中选择一类填报。
39 . 哪些类别的招生,考生需 符合 相应的 条件 才能 报考 ?
答: ( 1) 政治考核合格且身体条件符合军 队 院校招生要求,年龄不小于 1 6 周岁且不超过 20周岁(截至202 5 年 8月31日)的未婚普通高中毕业生,方可 报考 本科提前批中的军 队 院校。
(2) 政治考核合格且身体条件符合定向培养 军 士招生要求,年龄不超过 20周岁(截至202 5 年 8月31日) 、 未婚 、 高级中等教育学校 毕业生 , 方可报考专科提前批中的定向培养 军 士 院校(专业) 。
( 3 ) 政治考察合格且 年龄为 16周岁至22周岁(2003年9月1日至2009年8月31日期间出生 ) 的 高级中等教育学校毕业 生 , 方可报考本科提前批中的公安类院校 。
( 4 ) 参加有关民航招飞院校组织的政治考核和体检复检合格、且在民航招飞系统中确认并生成了 “ 有效招飞申请 ” 的考生,方可填报本科提前批中本人 “ 有效招飞申请 ” 范围内的 民航招飞 院校。征集志愿 仅限在民航招飞系统中有 “有效招飞申请”的考生填报。
( 5 )高水平运动队 、 高校专项 、 国家专项、地方专项 、 少 数民族 预 科班、民族班 招生, 按 有 关规定, 取得相关计划类型报考资格的考生方可填报。
40 . 什么是独立学院和民办高校?填报志愿时考生应注意什么?
答: ( 1 )独立学院是指实施本科以上学历教育的普通高等学校与国家机构以外的社会组织或者个人合作,利用非国家财政性经费举办的实施本科学历教育的高等学校。独立学院按办学成本收费,发放的毕业证书上署名独立学院学校全称。
( 2 )民办高校是指国家机构以外的社会组织或者个人,利用非国家财政性经费,面向社会依法举办的学校或其他教育机构,其办学层次分本科和专科。
( 3 )填报独立学院和民办高校志愿时应重点关注其收费标准。
41 . 哪些 招生 类型不需要填报志愿?
答: 保送生、强基计划、空军和海军飞行学员、少年班 招生, 运动训练、武术与民族传统体育专业 , 职教师资班 , 特殊教育专业招收盲聋哑考生等单独招生 , 以及港澳单独招生,不需要填报普通高考志愿,我省将依据有关单位或招生学校提供的拟录取名单办理录取手续。
第二部分 招生录取
4 2 . 我省录取工作的基本原 则是什么?
答: 我省按照 “ 学校负责、招办监督 ” 的原则实施新生录取。高校按照教育部和我省招生工作政策规定,以及本校向社会公布的招生章程中的录取规则进行录取。即在思想政治品德考核合格、身体健康状况符合相关专业培养要求、投档成绩达到同批录取控制分数线并符合高校调档要求的考生中,由高校自行确定是否录取以及所录取的专业,高校负责对已投档但未被录取考生的退档原因作出解释, 不得超计划录取。 省教育厅和省教育考试院对高校执行招生政策、招生计划情况实行监督,督促纠正违反招生政策、规定和违背录取规则等行为。
43 .平行志愿和单个志愿的投档录取方式分别是怎样的?
答: ( 1 )采用平行志愿投档的,按照“分数优先、遵循志愿”的原则进行投档。省教育考试院在相应批次录取控制分数线上,根据考生投档成绩、志愿顺序和院校专业组招生计划,按院校专业组计划数的一定比例,从高分到低分投档,由高校依据招生章程录取。投档比例原则上控制在 105% 以内。
( 2 )采用单个志愿投档的,按照“分数优先”的原则进行投档。省教育考试院在相应批次录取控制分数线上,根据考生投档成绩和院校招生计划,按院校计划数的一定比例,从高分到低分投档,由高校依据招生章程录取。需要面试或签约的投档比例为 100% ,不需要面试的由招生院校提出 调 档比例,原则上控制在 120% 以内。
44 .如何理解院校专业组平行志愿投档规则?
答: 院校专业组平行志愿投档是以院校专业组为基本投档单位,按照 “分数优先、遵循志愿”的原则进行投档 , 且只投一次 。
平行志愿投档时, 先按分数优先的原则从高分到低分排序,再按考生填报的 院校专业组志愿 顺序出档。各 院校专业组 投档数量按其计划数与投档比例乘积的整数(按四舍五入法取整)计算。
对某一位考生来说,其投档规则是:按照该考生填报的院校专业组志愿顺序依次检索投档,当计算机检索到考生填报的某个院校专业组志愿有计划余额,考生档案即可投到该院校专业组;如考生填报的该批次所有院校专业组志愿都没有计划余额时,则不能投档。
每位考生仅有一次投档机会,若因不服从调剂等原因被退档,只能参加征集志愿或下一批次录取。
45 . 考生投档成绩相同时如何排序?
答: 对于普通类专业类别,依次按考生语文数学两科之和、语文或数学单科最高成绩、外语单科成绩、首选科目单科成绩、再选科目单科最高成绩、再选科目单科次高成绩由高到低排序投档;如仍相同,比较考生志愿顺序,顺序在前者优先投档,志愿顺序相同则全部投档。
对于体育类和组织专业考试的艺 术 类专业类别,依次按考生文化成绩(含政策性加分)、语文数学两科之和、语文或数学单科最高成绩、外语单科成绩、首选科目单科成绩、再选科目单科最高成绩由高到低排序投档;如仍相同,比较考生志愿顺序,顺序在前者优先投档,志愿顺序相同则全部投档。
对于职高对口类别,依次按语文成绩、数学成绩、外语成绩由从高分到低分排序投档 ; 如仍相同,比较考生志愿顺序,顺序在前者优先投档,志愿顺序相同则全部投档。
4 6 . 特殊类型招生录取控制参考分数线是如何划定的,有什么作用?
答: 特殊类型招生录取控制参考分数线 ,是按照普通类(分物理类、历史类)本科招生计划数的一定比例划定,主要是作为强基计划、高校专项计划等特殊类型院校(专业)以及其他有相应文化要求的院校(专业)招生录取的参考。
4 7 . 什么是投档线?
答: 我省普通类平行志愿投档线是以院校专业组投档线的方式呈现的,即根据考生志愿,按照投档规则及院校专业组公布的招生计划和确定的投档比例,实施投档后每个院校专业组所投出的考生中的最低投档成绩,这个成绩即称为该院校专业组的投档线。
4 8 . 高校招生录取各批次志愿按什么顺序投档?
答: 高校招生投档录取 时间 安排依次为本科提前批、本科批、专科提前批、高职专科批。强基计划 、香港高校单独招生 录取备案、空军和海军飞行学员招生投档录取安排在本科提前批之前进行。 普通类本科批中,先进行特殊类型志愿投档录取,再进行普通志愿投档录取。
填报在特殊类型志愿中的高水平运动队、高校专项计划、中南大学综合评价录取计划同时投档;填报在普通志愿中的普通类非定向计划、普通类定向计划、国家专项计划、地方专项计划、楚怡工匠计划、不组织专业考试的艺术类专业计划、民族班计划、预科班计划按平行志愿同时投档。
49 . 我省网上录取工作流程是怎样的?
答: 我省网上录取工作流程主要包括六个环节:
( 1 )确定调档 要求 。招生 院 校按照教育部的有关规定和我省要求,向我省提出调档 要求 申请,经审核后执行。
( 2 )设置投档模板。在每一批次投档前,将本批次录取控制分数线、院校或院校专业组调档比例等投档条件输机,形成本批次投档模板。
( 3 )计算机投档。严格按照审批 后 的投档模板 和 投档规则由计算机自动投档。招生 院 校在规定的时间内下载、审阅投到本校的考生电子档案,并根据本校招生章程中公布的录取规则确定拟录取和拟退档的考生名单,按时上传拟录、退信息,等待省教育考试院审查确认。
( 4 ) 办理录退确认手续。省教育考试院录检人员按照招生政策规定对 院 校提出的拟录、退考生名单进行审核,在出现没有注明退档原因、退档原因不真实或未按录取规则录取的情况时,向招生 院 校提出录检意见,招生 院 校在收到录检意见后再作出符合政策规定的处理。
( 5 )完成录取。招 生 院 校按规定完成本批次各科类和计划性质的招生录取 。
( 6 )邮寄录取通知书及有关资料。招生 院 校完成录取后,省教育考试院核准形成录取考生数据库,并据此生 成 相应录取考生名册,加盖录取专用章,作为考生被高校正式录取的依据,予以备案。高校根据省教育考试院核准备案的录取新生名册填写考生录取通知书,由校长签发录取通知书,加盖本校校章,并负责将考生录取通知书连同有关入学报到须知、资助政策办法等相关材料一并直接寄送被录取考生。未加盖录取专用章的录取新生名册一律无效。
5 0 . 已被高校正式录取的考生,还可以 换 录到其他高校吗?
答: 我省规定:正式录取的考生,一律不准 换 录。被香港有关高校单独招生录取并经本人确认就读的考生,不再参加内地高校统一录取;被高校单招提前录取的考生,以及被前一批次(或阶段)录取的考生,不再参加后续录取;报考少年班的考生,其成绩仅用于有关高校少年班招生录取,不得用于填报其他普通高校志愿及录取。
5 1 .录取工作结束后,还可以补录吗?
答: 录取工作结束后,各层次招生一律不安排补录,也不办理已被录取但未到校考生的删除手续。
5 2 .今年我省招生录取中哪些情形可以增加分数投档?
答: 有下列情形之一的考生,可以在考生文化统考成绩总分的基础上增加一定分数投档,达到高校投档条件的,由高校审查决定是否录取 。同一考生如符合多项增加分数投档条件的,只能取其中增幅度最大的一项分值。所有高考加分项目及分值均适用于向全国所有在湘招生高校投档时使用,但不得用于高校不安排分省招生计划的艺术类专业、高水平运动队、高校专项计划等招生项目。
( 1 )烈士子女,可以加 20 分。
( 2 )在服役期间荣立二等功以上或被战区(原大军区)以上单位授予荣誉称号的退役军人,可以加 20 分。
( 3 )自主就业的退役士兵,可以加 10 分。
( 4 )归侨、归侨子女、华侨子女和台湾省籍(含台湾户籍)考生,可以加 5 分。
( 5 )我省民族自治地方(含少数民族自治州、自治县及经国家批准享受民族自治地方优惠政策待遇的张家界市永定区、武陵源区和桑植县 ) 的少数民族考生,可以加 1 0 分。
高考优惠加分必须经过本人申报、有关部门审核、省市 县(区) 校 ( 报名点) 网上公示后,方能予以认可。高级中等教育学校还须按有关规定公示到考生所在班级。未经公示的考生及其加分项目、分值不得计入投档成绩并使用。
5 3 .今年我省招生录取中哪些特殊情况可以降分投档?
答: 特殊情况降分依据生源情况确定,具体规定如下:
( 1 ) 在 湘 招生 高校在录取控制分数线上录不满额时 , 可在同批次录取控制分数线下 20 分内按考生志愿从高分到低分投档,由高校择优录取,降分投档以考生填报的征集志愿为依据。其中,体育类 降分投档时,在降分范围内( 文化为 14 分,专业为 6 分 ),按考生文化成绩(含政策性加分)和专业成绩之和从高分到低分投档,由高校择优录取 ; 对口 招生艺术类( 音乐、美术、服装 ) 降分投档时,在降分范围内( 文化和专业均为 10 分 ),按考生文化成绩(含政策性加分)和专业成绩之和从高分到低分投档,由高校择优录取 。 艺术类相关规定详见第四部分。
( 2 ) 经省教育厅批准的,且单列院校专业组招生的省内高等职业院校的特殊专业,在录取控制分数线上录不满额时, 可 在同批次录取控制分数线下 30 分 以内 按考生志愿从高分到低分投档,由高校择优录取,降分投档以考生征集志愿为依据。 此类专业在录取过程中不能追加计划,录取到特殊专业的考生不得转入其他专业学习。
5 4 . 今年招生录取中考生符合什么条件可享受优先录取政策?
答: ( 1 ) 平时荣获二等功或者战时荣获三等功以上奖励军人的子女 , 一至四级残疾军人的子 女, 因公牺牲军人的子 女, 驻国家确定的三类以上艰苦边远地区 、 西藏自治区 、军队 划定的二类以上岛屿工作累计满 20 年军人的子 女, 在国家确定的四类以上艰苦边远地区或者 军队 划定的特类岛屿工作累计满 10 年军人的子 女, 在飞或停飞不满 1 年或达到飞行最高年限空勤军人的子 女, 从事舰艇工作满 20 年军人的子 女, 在航天和涉核岗位工作累计满 15 年军人的子女 ,在实行顺序志愿投档的批次, 参加全国统考录取并达到有关高校投档要求的,应予以优先录取 。
( 2 ) 公安烈士、公安英模和因公牺牲、一级至四级因公伤残公安民警子女参加全国统考录取的,按照《关于进一步加强和改进公安英烈和因公牺牲伤残公安民警子女教育优待工作的通知》(公政治〔 2018 〕 27 号)的有关规定执行。
( 3) 国家综合性消防救援队伍人员及其子女参加全国统考录取的, 参照军人有关优待政策执行。
( 4) 退出部队现役的考生、残疾人民警察参加全国统考录取 并达到有关高校投档要求的 , 在与其他考生同等条件下优先录取 。
( 5) 经共青团中央青年志愿者守信联合激励系统认定,获得 5A级青年志愿者的, 达到有关高校投档要求的,在与其他考生 同等条件下优先录取。
5 5 .考生可通过哪些渠道查询到本人的录取状态?
答: 考生可通过湖南省教育厅官方网( https://jyt.hunan.gov.cn/ )、湖南省普通高校招生考试考生综合信息平台( https://ks.hneao.cn )、湖南招生考试信息港( http://www.hneeb.cn )等网站或登录“湘易办”超级服务端“智慧教育”专区和“潇湘高考”等手机 APP 查询高考成绩;也可通过关注“湘微教育”“湖南考试招生”等微信公众号查询 。
5 6 . 可查询到的考生录取状态有哪些?分别代表什么含义?
答: 查询到的考生状态有 “ 自由可投 ”“ 已投档 ” 和 “ 录取 ” 等 3 种。
( 1 )当查询到的考生状态为 “ 自由可投 ” 时,表示该考生的电子档案在信息库,截止到目前没有投到任何院校或院校专业组;或者是经投档后被退回,仍然处于在库状态。
( 2 )当 查询到的考生状态为 “ 已投档 ” 时,表示该考生电子档案已经被投档至某一院校或院校专业组。此种状态下可以查到所投院校或院校专业组。
( 3 )当查询到的考生状态为 “ 录取 ” 时,表示省教育考试院录检工作人员已对招生 院 校提出的拟录取意见完成了审核,等待审批组办理最后的审批手续,包括生 成 新生录取名册、审核已录考生是否符合政策规定、盖章等。此种状态下可以查到录取院校和录取专业。
5 7 .考生电子档案包含哪些内容?
答: 考 生电子档案是高校录取新生的主要依据。其内容主要包括考生基本信息、思想政治品德考核鉴定或评语、应届高中毕业生高中学业水平考试合格性成绩和反映学生综合素质的材料、体检信息、志愿信息、高考成绩信息和考生参加高校招生考试的诚信记录(主要指招生考试过程中违规的简要事实及处理结果)等内容。考生电子档案须与考生报名登记表、体检表等纸介质材料相对应部分的内容一致。电子档案中的报名信息须经考生本人签字确认。
5 8 .考生纸介质档案包含哪些内容?已被高校录取的新生,纸介质档案如何领取?
答: 考生纸介质档案是高考考生档案的重要组成部分,是高等学校考察录取新生的重要依据。考生纸介质档案主要包括考生报名登记表、考生体格检查表、考生志愿表、考生高级中等教育阶段毕业生登记表和考生各类优惠资格审核表及相关证明材料复印件等。
我省考生的纸介质档案由考生报名所在高级中等教育学校(报名点)统一管理,不进入省教育考试院招生录取现场。已被高校录取的新生,由考生本人凭高校新生录取通知书、身份证到考生所在中学(报名点)领取经密封盖章的纸介质档案,报到时由考生自己带交就读高校。
第三部分 部分特殊类型招生
59 .保送生是否需要填报高 考 志愿?如何录取?
答: 已被高校公示确定拟录取的保送生,不需要填报高 考 志愿。 由省教育考试院于普通高校招生全国统一考试前,对拟录取保送生信息进行审核确认,办理录取手续。已确认保送录取的学生不再参加普通高校招生全国统一录取。
6 0 .报考强基计划是否需要填报高 考 志愿?如何录取?
答: 报考 强基计划的考生不需要填报高 考 志愿,由省教育考试院通过强基计划系统下载我省拟录取考生名单,办理录取手续。被强基计划录取的考生不再参加其他各类型投档和录取工作。
6 1 .强基计 划招生有几种模 式?
答: 强基计划主要有两种招生录取模式:
( 1 )按综合成绩和考生志愿录取。高校将考生高考成绩、高校综合考核结果及综合素质评价情况等按比例合成考生综合成绩(其中高考成绩所占比例不得低于 85% ),按综合成绩由高到低顺序录取。
( 2 )对于极少数在相关学科领域具有突出才能和表现的考生,可破格入围。对于我省考生来说,破格录取考生的高考成绩原则上不得低于我省 特殊类型招生录取控制参考分数线 。
6 2 .单独招生考试主要有哪些种类?如何录取?
答: 单独招生考试的种类有 运动训练、武术与民族传统体育专业、职教师资班、特殊教育专业招收盲聋哑考生等单独招生 , 以及 高职院校的单独招生考试。所有报考单独招生考试的考生均须参加全省统一的高考报名。符合有关单招报名条件的考生按要求办理报名手续,再参加相应的文化考试和相关考核,高校根据考生的考试成绩和考核情况,按本校单独招生的招生章程确定拟录取名单报省教育考试院,经省教育考试院审核后办理录取手续。
6 3 .空军、海军飞行学员招生是否需要填报志愿?如何录取?
答: 报考 空军 和 海军飞行学员招生 不需填报志愿 , 省教育考试院 按有关单位或高校提出的合格生源投档录取 。
6 4 .民航飞行学员招生如何填报志愿?志愿填报有哪些要求?
答: 民航飞行学员招生志愿在本科提前批 “单个志愿” 栏填报。 参加有关民航招飞院校组织的政治考核和体检复检合格,且在民航招飞系统中确认并生成了 “有效招飞申请”的考生,方可填报本科提前批中本人“有效招飞申请”范围内的院校(征集志愿时,在民航招飞系统中有“有效招飞申请”的考生方可填报民航招飞院校的征集志愿)。
6 5 .军事院校志愿如何填报?填报时有哪些注意事项?
答: 军事院校志愿在本科提前批 “平行 志愿 ”栏填报。 填报军事院校志愿前,考生应认真了解军队院校招生章程和有关专业的体格检查标准及性别等要求,对照军队院校招收学员体格检查标准,评估自身条件可能取得的体检合格类别,准确填报院校专业组和相应的专业志愿。考生的体检合格结论不符合所填报专业要求的,不能投档录取到相关专业。
6 6 .军队院校招生如何录取?
答: 军 队 院校招生实行平行志愿,省教育考试院根据省军区招生办公室提供的政治考核、军检合格考生名单,按照 “分数优先、遵循志愿”的原则和院校专业组招生计划数的 100% 比例投档,由招生 高 校根据其招生章程决定是否录取。
6 7 . 被军队 院 校录取后,对未经批准逾期不报到的录取考生和主动放弃入学资格的新生如何处理?
答: 被军队院校录取后,对未经批准逾期不报到的录取考生和主动放弃入学资格的新生,取消其入学资格,且不安排转录至地方普通高校就读,不得再次报考军队院校。
68 .公安类专业志愿如何填报?
答: 公安类院校的公安类本科专业 安排在本科提前批录取,湖南警察学院、部属及外省公安院校在本科提前批 “平行志愿”栏填报,设45个院校专业组志愿;中央司法警官学院和政法院校的公安类专业在本科提前批“单个志愿”栏填报; 公安类专科专业安排在专科提前批录取,在专科提前批 “单个 志愿 ”栏填报。
69 .公安类专业如何录取?
答: 公安类专业大多有 政治考 察、 面试 、体能测试和体检等方面 的 要求,对 于这部分院 校 , 省教育考试院 按对应志愿和高校提出的合格生源投档后由高校择优录取 。对于 不需要另外组织政治考察、面试、体能测试和体检 的 政法院校的公安专业,省教育考试院按考生志愿和 投档 成绩 投档 后,由高校依据招生章程确定的规则,择优录取。
70 .什么是高校综合评价录取?考生如何取得填报资格?
答: 高校综合评价录取是指在试点高校录取新生时,综合考量考生的高考成绩、高校考核结论、高中学业水平测试成绩、综合素质测评成绩等,对高考成绩达到一定分数线的入选考生进行综合评价,择优录取。
考生如要参加综合评价录取,须在规定的时间内向目标院校提出报名申请,学校对报名材料进行初审后,公示合格考生名单,所有初审合格考生须参加学校组织的测试,按照综合成绩从高到低确定录取名单。
7 1 .今年哪些高校在我省实行综合评价录取?相关志愿如何填报?
答: 今年在我省实行综合评价录取的有北京外国语大学、中国科学院大学、上海纽约大学、南方科技大学、深圳北理莫斯科大学、上海科技大学、昆山杜克大学和中南大学等 8 所高校。
中南大学综合评价录取志愿在本科批 “特殊类型志愿”栏填报,其他 7 所高校的综合评价录取志愿在本科提前批“单个志愿”栏填报。
7 2 .综合评价录取招生如何投档录取?
答: 综合评价录取 根据 对应志愿和高校提出的合格生源 , 按综合成绩从高到低 投档后由高校择优录取 。
7 3 . 师范生公费教育有几种类型?
答: 师范生公费教育分为两类 :部属师范大学 本研衔接 公费师范生公费教育和省内公费定向师范生公费教育。
部属师范大学本研衔接师范生公费教育是指国家在北京师范大学、华东师范大学、东北师范大学、华中师范大学、陕西师范大学和西南大学六所教育部直属师范大学(简称部属师范大学)面向师范专业学生实行的, 本科和研究生阶段一体设计、分段考核、有机衔接, 由中央财政承担学生在校期间学费、住宿费并给予生活费补助的培养管理制度(招收学生简称部属师范大学公费师范生)。具体实施办法见 国务院办公厅关于转发教育部等部门《教育部直属师范大学本研衔接师范生公费教育实施办法》的通知 (国办发〔 2024〕27号) 。 省内公费定向师范生公费教育是我省省属高等院校面向师范专业本科生实行的,由省、市、县财政承担其在校学习期间的学费、住宿费、教材费和军训服装费,专门培养乡村高中、初中、小学、特殊教育和中职专业课教师的定向培养管理方式(招收学生简称省内公费定向师范生) 。
7 4 .什么是 “优师专项”?
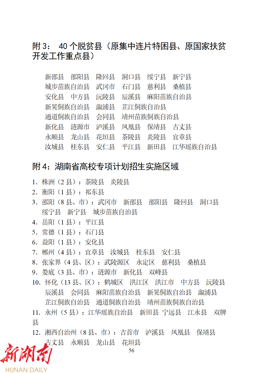
答: 中西部欠发达地区优秀教师定向培养专项计划简称为 “优师专项”,由教育部直属师范大学和地方师范院校承担招生及培养任务,为全省4 0 个脱贫县(原集中连片特困县、国家扶贫开发工作重点县,见附 3)定向培养优秀教师。
7 5 .公费师范生和优师专项计划招生如何填报志愿?
答: 部属师范大学公费师范生(含国家专项计划)、省内公费定向师范生和 “优师专项”的普通类、体育类专业志愿在相 应类别 的本科提前批 “平行志愿”栏填报。部属师范大学公费师范生高校专项计划招生志愿在本科批“特殊类型志愿”栏填报。部属师范大学公费师范生、省内公费定向师范生和优师专项计划的艺 术 类专业在本科提前批与其他组织专业考试的艺 术 类专业同时填报。对口招生本科层次中职专业课教师公费定向师范生 ( 含优师专项 ) 在本科提前批 “单个志愿”栏填报。
7 6 .今年哪些高校在我省招收部属师范大学公费师范生?
答: 今年,北京师范大学、华东师范大学、东北师范大学、华中师范大学、陕西师范大学、西南大学等 6所教育部直属师范大学在我省招收公费师范生。
77 .省内公费定向师范生本科层次高中、初中、小学、特殊教育教师报考条件有哪些?
答: ( 1)具有招生计划定向的县市区所在市州范围内户籍(户籍认定截止时间为202 5 年 6月7日)。(2)年龄未满 22 周岁(200 3 年 9月1日及以后出生)。(3)202 5 年湖南省普通高考成绩达到招生学校相应类别本科录取控制分数线,考生高考选考科目符合招生学校选科要求。( 4)身体健康,体检合格。(5)热爱基础教育事业,自愿报考高中、初中、小学、特殊教育教师公费定向培养师范生,且保证毕业后服从有关教育行政部门的安排,在招生计划所定向的市州、县市区的乡村高中、初中、小学、特殊教育学校任教,服务时间不少于 6 年。
78 .省内公费定向师范生本科层次中职专业课教师报考条件有哪些?
答: ( 1)年龄未满22周岁(200 3 年 9月1日及以后出生)。(2)报考普通高考招生计划的考生,202 5 年湖南省普通高考成绩达到招生学校相应类别本科录取控制分数线;报考对口招生计划的考生, 202 5 年湖南省普通高校对口招生考试成绩达到相应专业门类本科录取控制分数线。( 3)身体健康,体检合格。(4)热爱中等职业教育事业,自愿报考中职专业课教师公费定向师范生,且保证毕业后服从有关教育行政部门的安排,在招生计划所定向的县市区的中等职业学校任教,服务时间不少于 6 年。
79 .师范生公费教育如何签订协议书?
答: 师范生公费教育录取后、获得录取通知书前需签订协议书。其中:部属师范大学公费师范生、部属师范大学和省教育厅需签订《本研衔接师范生公费教育协议》。 省内公费定向师范生及其法定监护人、省属高等院校与县级人民政府 需 签订《公费定向培养协议书》 。省内公费定向师范生由市州、县市区教育(体)局统一组织录取考生与本级人民政府签订《协议书》)。录取考生在签订《协议书》时,应携带本人户口簿供有关市州、县市区教育(体)局审查考生的相关信息情况,凡经审查不符合有关招生政策的,不能签订《协议书》。考生在规定时间内未签订《协议书》的,视为考生自动放弃招生录取资格。
80 . 今年有哪些高校招收 农村订单定向免费本科医学生 , 其报考 报考条件有哪些?
答: ( 1 ) 2025 年 招收 农村订单定向免费本科医学生 的高校有:湖南中医药大学、南华大学、吉首大学、湘南学院、长沙医学院、湖南医药学院、邵阳学院。
( 2 ) 报考 农村订单定向免费本科医学生 的考生应符合以下条件:符合湖南省 2 02 5 年普通高考报名条件, 已报名参加我省统一高考,且所考科目符合临床医学 、 中医学 和 中西医临床医学专业招录要求;本人及父亲或母亲或其他法定监护人户籍在城乡分类代码确定的我省乡村区域( 最新版 统计用区划代码和城乡划分代码中城乡分类代码首位为 “ 2 ”),或在我省户籍制度改革实施之时( 2015 年 12 月 31 日)户籍为我省农业户口,且本人具有当地连续 3 年以上户籍;身体条件符合《普通高等学校招生体检工作指导意见》中“无医学类专业不宜就读的疾病”的相关规定;本人热爱医疗卫生事业,自愿报考,且承诺毕业后在乡 镇卫生院 履约服务 6 年。
8 1 .农村订单定向免费本科医学生 招生 志愿如何填报?
答: 农村订单定向免费本科医学生招生安排在本科提前批录取, 按照考生户籍以县(市、区)为单位定向招生 , 执行普通类本科录取控制分数线。考生在本科提前批 “单个志愿”栏填报,第一次填报时,考生只能选择面向本人户籍所在县(市、区)招生的一所高校填报;填报征集志愿时,全省所有符合报考条件的考生均可填报。
8 2 .农村订单定向免费本科医学生如何签订协议及 提交相关材料 ?
答: 考生填报志愿后,需于 202 5 年 6 月 30 日 17:00 前(填报征集志愿的考生须于征集志愿填报截止日的次日 15:00 前)将 本人签字同意的《 协议 书》 《承诺 书 》及户 籍所在地派出所审核盖章的《 户 籍资格审核表》 等送达户籍地县级卫生健康委 ( 局 ) ,填报征集志愿的考生,如第一次填报志愿时已送达上述材料则不需要再送达。 未 按 时 送达上 述 材料 的 考生, 视为放弃 志愿。
83 .南华大学核产 业特岗招生 报考条件有哪些?
答: 报名 参加湖南省 202 5 年普通高考的应往届普通高中毕业生;高考成绩达到湖南省本科批物理科类录取控制分数线;志愿核产业事业发展,毕业后服从订单培养单位工作安排;身体健康、体检合格。
84 .南华大学核产 业特岗 招 生 有 哪些政策规定?
答: 在校学习期间按专业隶属由学院专业培养、日常管理;其不得转学、转专业、出国留学;考取研究生可继续签约,不签约按违约处理;经订单企业同意,参军入伍和志愿西部计划自动解约;考取公务员、事业单位或到其它单位就业等违约按协议支付违约金。特岗生在校期间享受学校各类奖助补的基础上,享受订单企业提供的各类奖助学金。完成学业取得毕业证书后,按三方定向就业协议到定单企业就业,工作期限一般不得少于 5 年。
85 .报考南华大学核产 业特岗 订单 定向班 的考生如何填报 志愿 ?
答: 核产 业 特岗招生采用院校志愿模式、安排在本科提前批录取,在本科提前批 “单个志愿”栏填报。
86 .报考南华大学核产 业特岗 的考生如何签订协议?
答: 志愿填报结束后,南华大学将拟录的专业和定向单位通知考生,考生须在 7 月 2 日 -3 日的 8:00-18:00 到南华大学 签约 (具体签约时间以学校通知为准),未 在 学校通知的 规定时间 完成到校签约 的考生视为放弃录取资格。
87 .高水平运动队招生是否需要填报志愿?如何填报?
答: 报考高水平运动队的考生需要填报志愿,填报在本科批 “特殊类型志愿”栏 , 填报时间为 2025年6月29日8:00-7月2日17:00 。 填报了高校专项计划或中南大学综合评价录取的考生不能兼报高水平运动队。
88 .高水平运动队招生有哪些投档录取规则?
答: 高水平运动队招生安排在普通批特殊类型志愿投档录取, 按对应志愿和高校提出的合格生源投档后由高校择优录取 。所有高考加分项目及分值均不得用于高水平运动队招生。
高水平运动队招生,其最低文化成绩要求按教育部有关规定确定。部分 “双一流”建设高校对考生的高考文化成绩要求须达到我省普通类本科录取控制分数线,其他高校对考生的高考成绩要求须达到我省普通类本科录取控制分数线的 80% 。对于体育专业成绩突出、具有特殊培养潜质的考生,高校可探索建立文化课成绩破格录取机制,破格办法由招生高校按教育部有关规定制定。在录取考生中,高考文化课成绩不低于高校相关专业在我省录取分数线下 20 分的考生,可录取至对应的普通专业;其余考生限定录取至体育学类专业。
89 . 我省国家专项计划招生实施区域包括哪些县(市)?
答: 我省国家专项计划实施区域为原集中连片特殊困难地区县(市)、原国家扶贫开发工作重点县,共计 40 个县(市)(见附 3 )。
90 .报考国家专项计划 的考生需具备什么条件 ?
答: 报考国家专项计划的考生必须同时具备以下条件:( 1 )符合我省今年统一高考报名条件并已参加高考报名;( 2 )本人具有我省实施区域当地连续 3 年以上户籍,其父亲或母亲或法定监护人具有当地户籍;( 3 )本人具有户籍所在县(市)高中连续 3 年学籍并实际就读。符合报考条件拟报考国家专项计划的考生需按照相关规定,办理资格申报及审核手续。
91 .国家专项计划志愿如何填报?
答: 国际关系学院、外交学院和 中央司法警官学院 的国家专项计划安排在本科提前批 “单个志愿”栏填报;公安类院校和部属公费师范生招生的国家专项计划在本科提前批“平行志愿”栏填报;其他普通高校的国家专项计划在本科批 “普通志愿”栏填报。
92 .国家专项计划投档录取有什么规定?
答: 国家专项计划录取分数原则上不低于我省普通类本科录取控制分数线。生源不足时,由省教育考试院统一向社会公布院校招生缺额,组织符合 报考条件的 考生填报征集志愿。如按征集志愿投档后仍生源不足时,可按教育部的相关规定,适当降分投档录取(即在普通类本科录取控制分数线下 20 分以内按志愿从高分到低分投档录取),确保完成专项计划招生任务。
93 .我省高校专项计划招生的实施区域包括哪些县区?
答: 按照国家相关规定,我省高校专项计划的实施区域为茶陵县等 51 个县(市、区)(见附 4 )。
94 .报考高校专项计划的考生需具备什么条件?
答: 报考学生须同时具备以下基本条件:( 1 )符合我省今年统一高考报名条件并已参加高考报名;( 2 ) 考生本人及其父亲或母亲或法定监护人户籍在我省实施区域且城乡分类代码确定为乡村区域( 最新版 统计用区划代码和城乡划分代码中城乡分类代码首位为 “ 2 ”),或在我省户籍制度改革实施之时( 2015 年 12 月 31 日)户籍为我省实施区域的农业户口 ,其中考生本人须具有当地连续 3 年以上户籍;( 3 )考生本人具有户籍所在县(市、区)高中连续 3 年学籍并实际就读。在此基础上,有关高校可提出其他报考要求并在招生简章中明确。
符合以上条件的考生可按照高校招生简章要求,在规定时间内登录教育部阳光高考平台完成报名申请,并需按照我省相关规定,办理资格申报及审核手续,完成报名资格基本条件审核。
95 .高校专项计划志愿如何填报?
答: 我省高校专项计划志愿在本科批 “特殊类型志愿”栏填报。
96 .高校专项计划投档录取有什么规定?
答: 高校专项计划 安排在本科提前批之后、在本科批普通志愿投档前进行投档录取, 录取分数原则上不低于我省特殊类型招生录取控制参考分数线。
97 .报考地方专项计划的考生需具备什么条件?
答: 报考学生需同时具备以下条件:( 1)符合我省今年统一高考报名条件并已参加高考报名;(2)考生户籍在城乡分类代码确定的我省乡村区域( 最新版 统计用区划代码和城乡划分代码中城乡分类代码首位为 “2”),或在我省户籍制度改革实施之时(2015年12月31日)户籍为我省农业户口。符合报考条件拟报考地方专项计划的考生需 按照相关规定,办理资格申报及审核手续。
98 . 地方专项计划志愿如何填报?
答: 我省地方专项计划志愿在本科批 “普通志愿”栏填报。
99 .地方专 项计划投档 录取有什么规定?
答: 地方专项计划 安排在本科批录取, 录取分数原则上不低于我省普通类本科录取控制分数线。生源不足时, 由省教育考试院统一向社会公布招生缺额,组织符合 报考条件的 考生填报征集志愿。如按征集志愿投档后仍生源不足时 , 可适当降分投档录取(即在普通类本科录取控制分线下 20 分以内按志愿从高分到低分投档录取)。
1 00 .定向就业(不含非西藏生源定向西藏就业)计划 如何填报志愿? 投档录取有什么规定?
答: 定向就业(不含非西藏生源定向西藏就业)计划安排在本科批录取,志愿在本科批 “普通志愿”栏填报, 其最低成绩要求不低于同校本科批普通类非定向计划院校专业组最低投档线下 20分,且不得低于普通类本科录取控制分数线 。定向招生的考生入学后不能转学。
1 01 .非西藏生源定向西藏就业(简称 “定向西藏”)计划如何填报志愿?招生投档录取有什么规定?
答: 定向西藏计划 安排在本科批录取,志愿在本科批 “普通志愿”栏填报, 其最低成绩要求不低于同校本科批普通类非定向计划院校专业组最低投档线下 40分,且不低于本科录取控制分数线下40分。 定向西藏就业计划只招收 非西藏户籍的 应届高中毕业生。
1 02 .少数民族预科班、民族班面向哪些考生招生?如何填报志愿?
答: 中央部委属和外省属高校 少数 民族预科班面向我省民族自治地 方 (含少 数民族 自 治州、自治县及经国家批准 享受民族自治地方优惠政策待遇的张 家界市永定区、武陵源区和桑植县 )招收少数民族考生;省属高校少 数 民族预科班主要招收少数民族聚居区(含少 数民 族 自治地方和少数民族乡 )的少数民族考生,也可招收部分散居的少数民族考生。民族班面向全省少数民族考生招生。报考少 数 民族预科班、民族班的考生必须通过报考 资格 审核。
少数民族预科班、民族班安排在本科批录取,志愿在本科批 “普通志愿”栏填报。
1 03 .少数民族预科班投档录取有什么规定?
答: 少数民族预科班录取时,其最低成绩要求不低于同校本科批普通类非定向计划院校专业组最低投档线下 80 分,且不低于本科录取控制分数线下 80 分。
1 04 .民族班投档录取有什么规定?
答: 民族班录取时,其最低成绩要求不低于同校本科批普通类非定向计划院校专业组最低投档线下 40分,且不低于本科录取控制分数线下40分。
1 05 .什么是 “楚 怡工匠计划 ” ?
答 : “楚 怡工匠计划 ”主 要聚焦服务 “三 高四新 ”、乡 村振兴战略的专业,由省属本科高校和高 水 平高职院校结合自身办学特色,联合培养具有较高文化水平 、 熟练专业技能 、 创新思维能力的高素质本科层次技术技能人才。
1 06 . “楚 怡工匠计划 ”录取的学 生如何培养? 发 放的毕业证 书 和学位证书 与 本科 高 校在校学生一样吗?
答: 今年所有试点高校与高职院校都将采取 “4+0” (临床医学专业为 “5+0”)模式培养 ,即通过 “ 楚 怡工匠计划 ” 录取 的学生, 4年(临床医学为5年) 均在高职院校培养。
“楚 怡工匠计 划 ”学 生实行单独编 班 ,在学习期间不得转 入其他 专业,非试 点专业学 生不得转入 “ 楚怡 工匠计划 ” 学 习 。学 生 在 校学习 期间 ,在奖学金评审、家庭经济困难学生资 助 、就业创业 帮 扶指导、助学 贷款 、党( 团 ) 员 发展、毕业 待 遇等方面与试点本科高校在校学生 享受 同等待遇。学生在完 成四 年 (五年) 本科阶段学习后,各项考核 合 格,并符合相关条件和要求,可获得试点本科高校的普通本科毕业证书和学位证书。
1 07 .如 何填报 “楚 怡工匠计划 ”志愿 ?
答: “楚 怡工匠计划 ”单列 招生计划、安排在本科批次录取。 考 生在本科批 “ 普通 志愿 ” 栏 既可以填报试点本科高校的 “ 楚 怡工匠计划 ” 招 生专业,也可以填报本科批中的其他院校专业。
1 08 . “楚 怡工匠计划 ”如 何录取?
答: “楚怡 工匠计划 ”依据 考生高考成绩和志愿,从高分到低分 进行 平行志愿录取。生源不足时,由省教育考试院统一向社会 公布 院校招生缺额, 组 织未被录取的考生填报征集志愿。如按征集志愿投档后仍生 源不 足时,可按我省普通高校招生相关规定,适当降分投档录取( 即 在普通类本科录取控制分数 线 下 20分 以内按志愿从高分到低分投档录取) 。
1 09 . 定向培养军士招生安排在哪个批次?志愿如何填报?
答: 定向培养军士招生层次为专科,录取批次为专科提前批。符合定向培养军士报名条件的考生,在专科提前批 “平行志愿”栏填报相应志愿。
1 10 .定向培养军士招生如何录取?
答: 志愿填报结束后,按照考生志愿和成绩从高到低的顺序,择优确定参加体格检查、政治考核的对象。 7 月中旬,由市(州)人民政府征兵办公室组织确定的考生对象进行体格检查和政治考核。省教育考试院根据省征兵办提供的体格检查和政治考核合格考生名单,按照平行志愿规则和院校专业组招生计划数的 1 00% 比例,分院校专业组投档,由招生院校择优录取。
1 11 .职高对口招生考试分哪几个专业门类?
答: 对口招生按专业门类分为 16 类,即师范类、种植类、养殖类、机电类、电子电工类、计算机应用类、建筑类、旅游类、医卫类、财会类、商贸类、文秘类、英语类、服装类、美术类、音乐类。
1 12 .职高对口招生考试各批次志愿如何填报?
答: 对口招生分为本科和专科两个层次,其中省内公费定向师范生专业志愿填报在本科提前批 “单个志愿”栏,填报时间为 6 月 2 6 日 8 :00-27 日 1 7:00 ;其他本科志愿在本科批志愿栏填报,填报时间为 6 月 29 日 8 :00 - 7 月 2 日 1 7:00 ;专科志愿在高职专科批志愿栏填报,填报时间为 8 月 4 日 8 :00 - 6 日 1 7:00 。
各批次录取时间及征集志愿填报时间与普通类招生一致。
1 13 .职高对口招生如何录取?
答: 职高对口招生投档时,分 16 个专业门类,对录取控制分数线以上的考生,按各专业门类投档成绩排序出档。其中:服装类、音乐类、美术类 3 个专业门类的考试科目由语文、数学、英语和相应的艺术类专业全省统一考试(简称艺考)四科组成,其余 13 个专业门类由语文、数学、英语和专业综合知识四科组成。语文、数学、英语 3 个科目试卷满分(原始分,下同)各为 120 分。音乐类、美术类 2 个专业门类的艺考成绩满分各为 300 分, 考生专业 成绩乘以系数 1.3 后计入总成绩;其余 1 4 个专业门类的综合知识科目满分 390 分。各专业门类四科总成绩满分均为 750 分。
1 14 .目前,可面向内地招收本科学生的香港高校有哪些?如何招生?
答: 截至目前,可面向内地招收本科学生的香港高校有 15 所:香港大学、香港中文大学、香港理工大学、香港科技大学、香港城市大学、香港浸会大学、岭南大学、香港教育 大学 、香港 都会 大学、香港演艺学院、香港树仁大学、 香港 珠海学院、香港恒生大学、东华学院、香港高等教育科技学院。其中,香港中文大学和香港城市大学按内地高校招生办法在本科提前批录取,考生需在本科提前批 “单个志愿”栏填报相应志愿; 香港 珠海学院今年不在我省招生,其他 12 所高校由考生提交书面申请或网上申请(网上申请时间一般截止到 6 月份,具体时间安排请查看各院校官网),实行独立招生。
1 15 .报考香港高校需注意什么?
答: ( 1 )香港中文大学、香港城市大学在录取内地考生时不考虑考生的各类政策性加分,只按考生的高考文化总成绩投档录取。
( 2 )实行独立招生的香港高校在录取过程中,将综合考察申请者(考生)的整体素质及以下因素:申请人(考生)的高考文化总成绩及英语成绩;申请人(考生)的面试表现(如获面试资格);申请人(考生)的综合素质等。具体到每所 高 校,可能会有所差异,申请人(考生)需要咨询目标高校。香港高校将于 7 月 7 日前将录取名单报省教育考试院,凡被香港 12 所单招高校录取并经本人向录取院校确认就读的考生,不再参加内地高校的统一录取。
1 16 .目前,可面向内地招收本科学生的澳门高校有哪些?如何招生?
答: 截至目前, 可面向内地招收本科学生的澳门高校有 6 所:澳门大学、澳门理工 大学 、澳门旅游大学、澳门科技大学、澳门城市大学、澳门镜湖护理学院。所有澳门高校均实行网上报名,独立招生。一般情况下,这些院校网上报名时间为 5 月至 6 月,在报名时间内,学生可登录澳门高校网站查看各高校具体招生要求,到指定网页报名缴费。
1 17 . 已被澳门地区高校录取的考生还可以录取到其他院校吗?
答: 实行独立招生的澳门高校会将录取名单报省教育考试院,已被澳门招生高校录取的考生,还可以按考生填报的高考志愿录取到其他院校,如果考生同时被澳门高校及内地院校录取,考生可自行决定在澳门或在内地就读。
第四部分 艺术类招生
1 18 .艺术招生改革后,艺术专业分几类?
答: 艺术专业分为两类: 一类是不组织专业考试的专业,包括艺术史论、艺术管理、非物质文化遗产保护、戏剧学、电影学、戏剧影视文学、广播电视编导、影视技术等(专科专业参照执行);一类是可组织专业考试的专业,包括音乐类、舞蹈类、表(导)演类、播音与主持类、美术与设计类、书法类、戏曲类等。
高校不使用专业考试成绩的专业,直接依据考生高考文化成绩、参考考生综合素质评价,择优录取。 原则上安排在相应 普通本科、高职专科批次录取并执行相应批次录取规则。
本部分后续问答中所述的艺术类均指组织专业考试的艺术专业。
1 19 . 艺 术 类招生录取分哪几 个批次?
答: 艺 术 类录取批次分为本科提前批、高职专科批两个批次。
1 20 .艺 术 类本科提前批是如何分组的?
答: 艺术类本科提前批分非平行志愿组(简称 “非平行组”)和平行志愿组(简称“平行组”)两组。采用省际联考成绩录取的戏曲类专业和采用校考成绩录取的院校 ( 专业) 安排在非平行组;采用全省统考成绩录取的院校 ( 专业 ) 原则上安排在平行组。
1 21 .艺术类专业计划 如何 编制?
答: 艺术类专业招生计划不区分首选科目(历史、物理),统一编制。如高校确需按历史类、物理类分列计划录取的,须分别明确历史类、物理类的计划数,并在高校招生章程中公布。
1 22 .本科提前批 “平行组”计划如何编排?
答: 本科提前批 平行组按 “院校专业组”模式编制计划,根据全省统考 6 个科类所对应的招生专业使用 的 统考专业成绩,将平行组分为若干招生专业类别,其中音乐类分为音乐表演类(声乐)、音乐表演类(器乐)、音乐教育类(声乐主项)、音乐教育类(器乐主项) 4 个招生专业类别,表(导)演类分为服装表演类、戏剧影视表演类、戏剧影视导演类 3 个招生专业类别。对于器种、唱法、舞种等要求不同的专业,高校应单设院校专业组。对于招生高校要求按历史类、物理类分列计划录取的专业,应按首选科目分列院校专业组计划 。
1 23 .本科提前批 “非平行组”计划如何编排?
答: 本科提前批非平行组按 “院校 + 专业”的模式编制计划。对于招生高校要求按历史类、物理类分列计划录取的专业,应按首选科目分列专业计划。
1 24 .艺 术 类高职专科批计划如何编排?
答: 采用全省统考成绩录取的专科院校(专业)和采用省际联考成绩录取的戏曲类专科专业均安排在本批次。高职专科批采取平行志愿模式,计划编制办法与本科提前批平行组相同。其中戏曲类专科专业根据组考剧种不同分成若干招生类别。
1 25 .艺术类的志愿是如何设置的?

1 26 .本科提前批平行组可跨招生专业类别填报吗?
答: 报考音乐类和表(导)演类的考生,若取得了音乐类或表(导)演类中多个方向全省统考合格资格并达到相应招生专业类别投档条件的,在同一次填报的平行志愿中可同时填报多个招生专业类别的志愿。
1 27 . 艺术类本科提前批 是 如何 投档 录取 的?
答: 艺 术 类本科提前批志愿分以下两步投档 录取 :
第一步,非平行组录取。省教育考试院依据有关规定,将填报了非平行组院校志愿的考生成绩及志愿等信息提供给招生高校;招生高校依据专业招生计划、考生志愿填报情况、向社会公布的专业录取规则以及破格录取原则,进行择优录取,并将确定的拟录取名单报省教育考试院;省教育考试院经相关程序后按学校提供的拟录取名单办理录取手续。
第二步,平行组投档录取。安排在非平行组录取结束后进行,所有填报了平行组志愿的考生(含非平行组未录取的考生),依据我省统一的投档排序规则进行平行志愿投档。
1 28 .艺 术 类专业平行志愿的统一投档排序规则是什么?
答: 艺术类专业 平行志愿的统一投档排序规则为:按照高考文化成绩(含政策性加分)和专业统考成绩分招生 专业 类别计算综合成绩,并按综合成绩从高到低排序出档。
1 29 . 艺 术 类专业平行志愿投档时,综合成绩如何计算?
答: 音乐类、舞蹈类、表(导)演类、美术与设计类、书法类、戏曲类(专科)的综合成绩计算公式为:综合成绩 = 高考文化成绩(含政策性加分)× 30%+ 专业统考成绩× 70% ,最终结果保留 1 位小数。
播音与主持类的综合成绩计算公式为:综合成绩 = 高考文化成绩(含政策性加分) + 专业统考成绩。
1 30 .艺 术 类专业平行志愿投档时,考生综合成绩相同时如何投档?
答: 当综合成绩排序遇到多名考生同分时,依次按考生文化成绩(含政策性加分)、语文数学两科之和、语文或数学单科最高成绩、外语单科成绩、首选科目单科成绩、再选科目单科最高成绩由高到低排序,如仍相同,比较考生志愿顺序,顺序在前者优先投档,志愿顺序相同则全部投档。
1 31 .艺 术 类专业的录取控制分数线由几部分构成?
答: 艺 术 类专业的录取控制分数线由文化成绩 控制分数线 和专业成绩 控制分数线 两部分构成 ,其中,本科提前批平行组和高职专科批 不区分首选科目(历史、物理),统一划定。
1 32 . 本科提前批 的艺术类专业如何确定录取控制分数线?
答: ( 1 ) 文化成绩控制分数线。 本科提前批非平行组中的校考专业,考生文化成绩须达到我省普通类本科相应科类录取控制分数线。其中,取得高校文化成绩破格录取资格的考生,其文化成绩要求由招生学校确定。
本科提前批非平行组中的戏曲类专业,文化成绩录取控制分数线根据教育部及普通高校戏曲类专业招生省际联考工作协调小组的有关要求确定。
本科提前批平行组中的专业,文化成绩录取控制分数线以普通类历史类别、物理类别的本科文化成绩录取控制分数线中的最低线为基准,按一定的比例确定,各类别文化成绩录取控制分数线分别为:音乐类、美术与设计类、书法类为普通类本科最低录取控制分数线的 80% ;舞蹈类、表(导)演类为普通类本科最低录取控制分数线的 75% ;播音与主持类为普通类本科最低录取控制分数线。
鼓励高校在我省统一划定的文化成绩录取控制分数线上进一步提高考生文化成绩要求。
( 2 ) 专业成绩控制分数线。 安排在本科提前批非平行组中的专业,其专业成绩录取控制分数线由招生高校自行划定。安排在本科提前批平行组中的专业,其专业成绩录取控制分数线根据相应招生专业类别的生源及本科招生计划等情况,分别统一划定。
1 33 . 高职专科批 的艺术类专业如何确定录取控制分数线?
高职专科批的艺术类专业文化和专业成绩录取控制分数线参考相应招生专业类别的生源、招生计划及其他控制分数线等情况统一划定。
1 34 .录取控制 分数 线上录不满额时,艺 术 类专业是否可以降分投档?降分幅度是多少?
答: 本科提前批 平行组 和高职专科批 在录取控制分数线上录不满额时 , 可在 政策规定的降分范围内(专业成绩降分幅度为 6 分,文化成绩不降分) 按考生志愿 和综合成绩 从高分到低分投档,由高校择优录取 。 降分投档以考生填报的征集志愿为依据。
1 35 . 我省艺术类专业投档规则和院校招生章程中规定的录取规则有什么区别?
答: 在艺术类专业投档时,省教育考试院根据不同的情况,分两类投档。
第一类:按我省统一的投档规则进行投档,省教育考试院按统一排序规则投档后,再由院校对已投档考生按本校录取规则录取。平行组中的院校专业组投档就是属于这一类。
第二类:按高校根据招生章程和相关要求提出的 拟投档名单进行投档 。非平行组中的院校(专业)投档就是属于这一类。
因此,在第一类情况下,考生按照省教育考试院统一制定的投档规则排序投档。而高校招生章程中的录取规则只用于对已经投档到该校的考生进行排序录取。
1 36 . 艺 术 类机动计划的使用有什么规定?
答: 对于 艺 术 类本科提前批平行组和高职专科批,机动计划的使用必须在同批次录取结束前完成 。 首次投档(或征集志愿投档)前追加到位的 , 与原计划一起投档。首次投档(或征集志愿)后追加的计划,用于录取按志愿(或征集志愿)已投档的考生,或者在规定时限内,按所有志愿对考生(状态 “自由可投”)按 1:1 顺延投档,且不得降低 原录取标准 录取考生;对于艺术类非平行组,第一次投档时,根据学校提供的拟 投档 名单投档,招生高校根据录取人数,将计划调整到位,第一次投档后,在不改变志愿排序的前提下,可以在规定的时限内追加计划,按追加的计划顺延投档。
第五部分 信息发布 与 查询
1 37 . 今年我省普通高校招生信息发布的内容有哪些?
答: 发布的内容主要有:我省有关招生政策、招生计划,公布年度在我省具有普通高等学历教育招生资格和特殊类型招生资格的院校名单,公布投档规则、填报志愿时间和办法、录取各阶段时间安排、未完成计划及志愿征集办法,公布招生咨询及接受考生申诉的办法和联系方式、重大违规事件及查处结果,公布考生个人录取信息查询渠道和办法、我省各批次录取控制分数线和平行志愿投档分数线,公示我省申请享受照顾政策并具有相应资格的考生、以及高校保送生、强基计划和高水平运动队等特殊类型招生入选考生名单。
1 38 . 今年我省普通 高校招生相关信 息通过哪些渠道发布?
答:有四种方式:
( 1 )网站:湖南 省 教育 厅官网 ( http://jyt.hunan.gov.cn/ )、“考生综合信息平台”( https://ks.hneao.cn ) 和湖南招生考试信息港( https://www.hneeb.cn );
( 2 )手机 APP :潇湘高考 ;
( 3 )微信公众号:“湘微教育”、“湖南考试招生”。

( 4 )图书:《 202 5 年湖南高考指南 ·高校招生计划》和《 202 5 年湖南高考指南 ·高考志愿指导》。
1 39 .考生如何查询本人高考成绩?
答: 考生可通过湖南省教育厅官方网( https://jyt.hunan.gov.cn/ )、湖南省普通高校招生考试考生综合信息平台( https://ks.hneao.cn )、湖南招生考试信息港( http://www.hneeb.cn )等网站或登录“湘易办”超级服务端“智慧教育”专区和“潇湘高考”等手机 APP 查询高考成绩;也可通过关注“湘微教育”“湖南考试招生”等微信公众号查询 。
1 40 .考生如对自己的高考成绩有异议应如何申诉?
答: 根据我省规定,在高考成绩公布之后,考生如对本人分数有异议,可以申请复核高考成绩的准确性。申请复核的事项包括考生基本信息、是否为考生本人答卷(答题卡)、扫描图像是否清晰完整、是否有漏评、漏阅等;小题得分是否漏统、各小题得分合成后是否与提供给考生的成绩一致;选择性考试再选科目等级赋分转换是否正确等方面。成绩复核不重新评阅试卷,评分标准、评分细则的宽严问题不在复核范围之内。 考生不查看答卷。
需要复核成绩的考生须于 6 月 27 日 17 点前 (逾期不予受理,未申请查分的考生视为自动放弃查分) ,持本人成绩复核申请表、准考证到报考所在地的县(市、区)招生考试机构办理(应届毕业生也可在当时报名参加高考的报名点办理)。复查申请只能由 考生 本人或父母或法定监护人提交,不可代办。复核结果将于 6 月 30 日 1 9: 0 0 前通过 “考生综合信息平台”和“潇湘高考” A PP 通知考生本人,考生可通过系统打印 “成绩复核通知单”。
1 41 . 考生如对自己的录取结果有异议应如何申诉?
答: 我省普通高等学校招生录取工作贯彻公平竞争、公正选拔、公开透明的原则。考生若对自己的录取结果有异议,应于当批录取结束前向当地招生考试机构或直接向省教育考试院反映情况,逾期不予受理。
1 42 . 考生或者其法定监护人如果认为所报考高校的招生录取行为违反招生相关规定的应如何处理?
答: 考生或者其法定监护人认为所报考高校的招生录取行为违反招生相关规定的,按照 “ 学校负责、招办监督 ” 的原则,可向所报考高校提出异议、申诉或者举报。高校应当进行调查、处理, 属于对政策执行存在异议的, 应当及时书面或口头答复申请人 ;属于对违规违纪行为举报的,应当组织纪检监察机构或者专门的招生监督机构进行调查,并按照信访条例和有关规定作出书面答复 。
考生或者其监护人对高校作出的政策解释不服的,可以向生源所在地的省 级招办 申请复查;对违规违纪行为举报的处理不服的,可以向生源所在地的省 级招办 或者教育 行政部门 申请复查。对复查结论不服的,可以按照相关规定向省 级招办 或者教育 行政部门 的上级机关提出复核。
1 43 .招生诈骗行为有哪些主要表现形式?如何防范?
答: 在招生录取期间,一些不法分子打着种种幌子,进行以谋取钱财等为目的的招生诈骗活动,一些考生和家长往往轻信许诺,上当受骗。广大考生和家长应提高防范意识,注意识别招生骗子的诈骗伎俩。
伎俩一 : 冒充高校招生人员行骗。骗子自称为某高校招生人员,见了考生和家长,滔滔不绝地吹嘘,诱骗学生和家长填报志愿。取得家长信任之后,又强调录取的难度,并暗示自己可以帮忙。家长为了孩子的前程,慷慨出手,结果上当受骗。
防范提醒: 录取工作全部实行异地远程网上录取,通过计算机网络传输信息,按志愿和分数由计算机来排序投档,不受任何人为因素影响。
伎俩二 : 混淆教育形式蒙骗。高等教育的办学形式是多样的。一些不法分子故意混淆普通高校招生与自学考试、成人高考、网络教育等不同招生类型,拿自考助学班、网络教育班的入学通知书蒙骗考生及家长。
防范提醒: 网络教育、成人教育、自学考试也是高等教育的形式,但跟普通高等教育有区别,入学门槛较低,网络教育、自学考试等形式不需要高考分数即可就读。招生骗子最容易在这个问题上打考生和家长的主意。高校《招生章程》注明了招生学校的校址、办学层次、办学类型、颁发学历证书的学校名称及证书种类等重要信息,考生和家长只要详细查阅,就能避免上述混淆概念的欺骗手段。
伎俩三 : 声称 “ 低分高录 ” 哄骗。骗子自称是招生高校或省教育考试院某领导的熟人、亲戚,声称自己有办法让不够本科录取控制分数线的考生录取到本科专业,从许多考生手里骗取大量钱财。
防范提醒 :省教育考试院严格执行批次录取分数线和有关政策,不会录取不符合政策规定的考生;除了国家和我省规定的照顾政策外,没有人在高校招生中享有特权。
伎俩四 :谎称 “ 内部指标 ” 诱骗。有不法分子通常把自己 “ 装扮 ” 成某高校的招生负责人、工作人员,或吹嘘自己神通广大,与高校领导有 “ 关系 ” ,可弄到高校招生的内部指标等。
防范提醒 :我省实行网上远程录取,省教育考试院严格执行国家和省下达的招生计划,即便是招生 高 校投放到我省的机动计划,也只能从高分到低分投档录取。
伎俩五: 假冒军校招生诈骗。近年来,军队保卫部门与地方公安机关连续破获多起假冒军队院校招生诈骗案件。一些考生家长心存侥幸,希望花钱托人找关系上军校,结果造成 “ 财学两空 ” 。
防范提醒 : 军校招生没有计划外名额,军队不允许任何个人私自携带招生公文,招生过程不存在向考生或家长展示公文这一环节。有关军队院校招生的详细信息,可通过教育部 “ 阳光高考 ” 网站等查询。
伎俩六 :以 “ 高水平运动队 ” 等特殊类型招生为幌子行骗。一些骗子利用特殊类型政策,声称可以搞到特殊类型招生资格,然后拿假资格证书蒙骗考生家长。
防范提醒 :具有特殊类型招生资格的高校均在教育部 “ 阳光高考 ” 网站公布了特殊类型招生章程,获得资格的考生均在该网站公示,未经公示的考生不具备录取资格。
伎俩七 :利用所谓假 “ 预科生 ” 进行诈骗。国家规定不允许超计划、无计划招生,以假 “ 预科生 ” 名义进校后不能办理录取手续,不能电子注册和取得学籍,近几年少数高职高专院校,承诺 “ 先上车后买票 ” , “ 专科进本科出 ” 。一些不法分子借机而动,四处搜罗生源,向违规招生高校推介,向家长收取巨额好处费、信息费。
防范提醒 :除了省教育考试院外,没有其他任何机构或个人可以办理普通高校招生录取手续。按教育部规定,湖南省考生只有经过湖南省教育考试院办理正式录取手续,才能取得普通高校学籍,毕业时才能获得普通高校的学历文凭证书。
伎俩八 :利用录取信息欺骗。每年招生期间,有些骗子住在招生现场附近的宾馆,利用家长和考生提供的报名号或准考证,冒充考生家长或亲戚,在招生录取现场咨询点查询考生投档轨迹,钻家长和考生信息不灵的空子,本属于正常投档和录取,却向考生家长报功:是由于他找了朋友,花钱疏通关系,考生才被投档或录取,并借机向家长收取钱财。
防范提醒 :考生不要轻易将自己的身份证号和报名号告诉别人。在录取过程中,所有考生都可以通过湖南招生考试信息港网站和当地县(市、区)招办查询自己的录取结果,只有在省教育考试院指定的查询渠道查到的录取结果才是真实可靠的。
特别提醒广大考生和家长 :在普通高校招生录取中,没有任何人可以 “ 用钱买分数 ” ;没有任何人在高校招生中享有特权;除了省教育考试院,没有其他任何机构可以进行普通高校招生,不要轻信招生诈骗分子的花言巧语,以免上当受骗。






责编:龙颖
来源:湖南日报
湖南日报新媒体