图解 | 湖南高速1.2万公里新布局来了!2035年实现“县县双高速”
来源:新湖南客户端.推荐
阅读:3953
2025-06-14 11:55:31
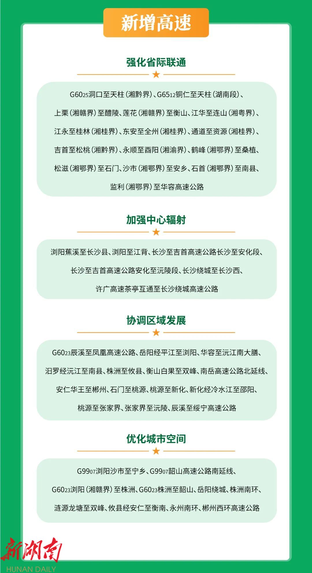
大道向前,逐梦新途!近日,湖南省重磅发布《湖南省高速公路网规划(2024-2035年)》(此前报道>> ),以“两环两轴八纵八横”为骨架,擘画1.2万公里湖南高速壮阔蓝图。
四张骨架地图,带你穿透湖湘,见证三湘大地“人享其行、货畅其流”的交通新纪元!








责编:龙颖
来源:905交通广播
湖南日报新媒体