中方县社会事务进校园“白名单”来了!
来源:新湖南客户端.头条新闻
阅读:3149
2025-05-13 14:50:23
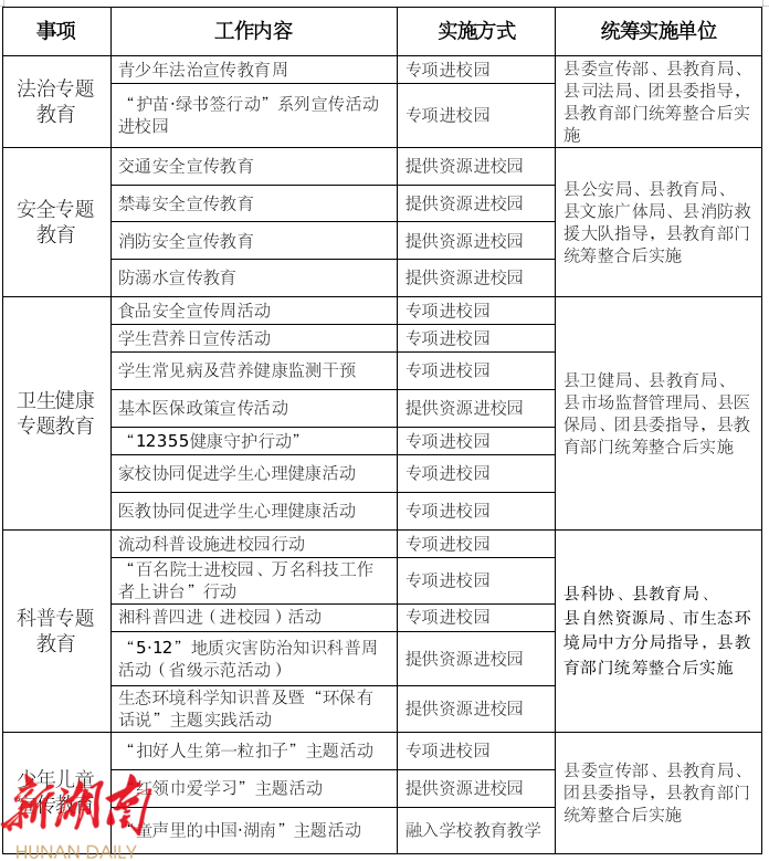
中方融媒5月13日讯 为持续推进整治形式主义为基层减负,切实减轻中小学教师非教育教学负担,根据中央省市县有关要求,县委教育工作领导小组近日印发《2025年县级层面中小学校社会事务进校园事项白名单》,现面向社会予以公布。

欢迎广大师生及家长对社会事务进校园活动进行监督,如发现违规开展社会事务进校园活动,请及时向中方县教育局反映。监督举报电话:0745-2811330。
责编:舒千羽
一审:舒千羽
二审:蒲长征
三审:钦佩
来源:中方县融媒体中心

版权作品,未经授权严禁转载。经授权后,转载须注明来源、原标题、著作者名,不得变更核心内容。
湖南日报新媒体