刚刚,湖南三预警齐发!
湖南省山洪灾害风险预警
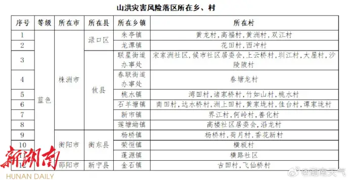
根据湖南省气象局4月18日预报,湖南省水利厅与省气象局联合会商得出如下结论:受降雨影响,18日20:00至19日20:00,株洲市东北部、西北部,衡阳市东北部、西部,邵阳市西南部等局地可能发生山洪灾害。蓝色预警区域:渌口区西南部,攸县西南部,衡东县东北部,新宁县西南部。请上述地区加强防范,注意做好实时监测和预警叫应等防范工作。其他地区也可能因局地短历时强降水引发山洪灾害,请予以关注。



湖南强对流蓝色预警发布
湖南省气象台4月18日16时发布强对流蓝色预警:预计18日20时至19日20时,长沙、株洲、湘潭、衡阳、邵阳、益阳南部、怀化、娄底、湘西州南部将出现8-10级雷暴大风或冰雹天气,并伴有局地短时强降水,请加强防范。

湖南暴雨蓝色预警发布
湖南省气象台4月18日16时发布暴雨蓝色预警:预计18日20时至19日20时,长沙东部、株洲、湘潭东部、衡阳东北部、邵阳西部、怀化将出现暴雨,并伴有短时强降水、雷雨大风等强对流天气,请加强防范。

预计今晚(4月18日)至19日,湘中、湘南有一次较强降雨过程。其中今晚湘中部分地区有暴雨,局地大暴雨;19日湘南局地大雨,并伴有雷暴大风等强对流天气。
具体预报
今天晚上至明天白天,湘中及以南多云转阴天有中到大雨,其中怀化南部、邵阳西部、长沙东部、株洲北部、湘潭、衡阳北部部分地区有暴雨,醴陵、攸县有大暴雨,其他地区多云转阴天有阵雨或雷阵雨;南风转北风2~3级,雷雨时局地阵风7~9级;最低气温19~23℃;最高气温26~31℃。

19日晚上至20日白天,湘中以南多云间阴天有中雨,株洲、衡阳、邵阳、怀化南部局地大雨,其他地区多云有阵雨;北风转南风2~3级;最低气温18~21℃;最高气温28~32℃。

20日晚上至21日白天,湘西、湘北阴天有中到大雨,其中张家界、湘西州、怀化北部部分地区有暴雨,永顺、张家界市区有大暴雨,其他大部分地区多云有分散性阵雨或雷阵雨;南风3~4级,雷雨时局地阵风7~9级;最低气温19~23℃;最高气温30~33℃。

温馨提示
1.需重点防范今晚至21日暴雨到大暴雨造成的山洪地质灾害升高风险,以及雷暴大风等强对流天气对交通安全、临时建筑、设施农业等的影响。
2.本轮降雨过程有利于旱情缓解和农业生产,建议在确保防汛安全的前提下,科学开展蓄水保水工作。
3.加强作物田间管理,及时疏通沟渠,保持三沟畅通。
责编:龙颖
来源:红网·时刻新闻综合湖南天气
湖南日报新媒体