首批进驻6省区!二十届中央第五轮巡视开始进驻
来源:新湖南客户端.推荐
阅读:2021
2025-04-16 10:19:23
根据中央关于巡视工作的统一部署,日前,二十届中央第五轮巡视开始进驻,首批已进驻6省区。
本轮巡视对象有哪些?
经党中央批准,二十届中央第五轮巡视将对河北省、山西省、内蒙古自治区、吉林省、浙江省、安徽省、江西省、河南省、湖北省、湖南省、海南省、四川省、云南省、甘肃省、宁夏回族自治区、新疆生产建设兵团开展常规巡视,对云南省昆明市开展提级巡视,并会同有关省委巡视机构对长春市、杭州市、宁波市、武汉市、成都市等5个副省级城市开展联动巡视。
哪些问题可以向中央巡视组反映?
根据巡视工作条例规定,中央巡视组主要受理反映被巡视地区领导班子及其成员、下一级党组织领导班子主要负责人和重点岗位领导干部问题的来信来电来访,重点是关于违反政治纪律、组织纪律、廉洁纪律、群众纪律、工作纪律、生活纪律等方面的举报和反映。其他不属于巡视受理范围的信访问题,将按规定由有关部门认真处理。
哪些途径可以向中央巡视组反映问题?
巡视期间,各中央巡视组均设立专门值班电话、专门邮政信箱,受理群众来信来电来访。
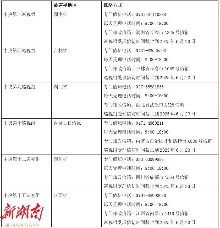
已进驻中央巡视组联络方式:

责编:龙颖
来源:央视新闻客户端
湖南日报新媒体