关于湖南省劳动模范和先进工作者拟表彰对象的公示
来源:新湖南客户端.推荐
阅读:1803
2025-04-14 09:33:15
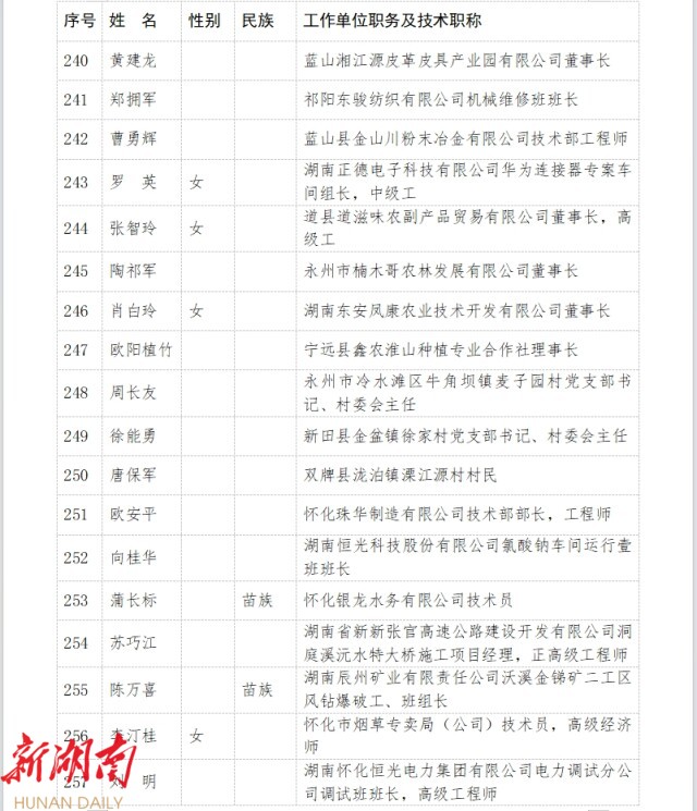
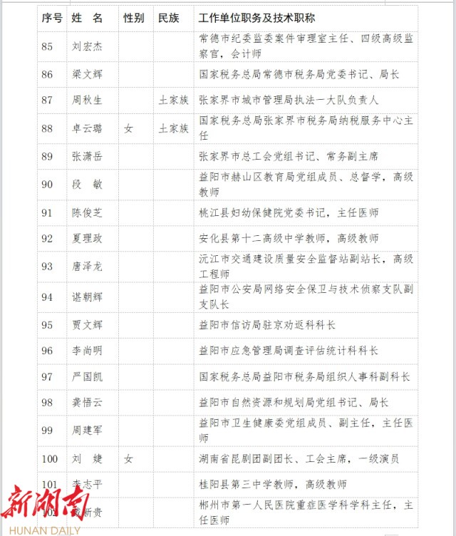
省委、省政府决定,开展省劳动模范和先进工作者评选表彰,表彰近年来在我省经济建设、政治建设、文化建设、社会建设、生态文明建设和党的建设等方面作出重大贡献,取得优异成绩的工人、农民、科教人员、管理人员、机关工作人员及其他劳动者。推荐评选工作坚持公开公平公正的原则,自下而上、层层选拔、好中选优,确定339名湖南省劳动模范和157名湖南省先进工作者拟表彰对象。现将拟表彰对象予以公示,公示时间为2025年4月14日至4月18日。如对拟表彰对象有异议,请于公示期间以电话、传真、信函(以到达日邮戳为准)等方式向省委办公厅(功勋办)反映。反映情况须客观真实,以单位名义反映情况的材料需加盖单位公章,以个人名义反映情况请告知或签署实名,并提供联系电话。
联系电话:0731-8432021984320134
传真:0731-84320186
通讯地址:湖南省长沙市芙蓉区韶山北路1号中共湖南省委办公厅(功勋办)
邮政编码:410011
中共湖南省委办公厅
2025年4月14日






























责编:龙颖
来源:湖南日报·新湖南客户端
湖南日报新媒体