3月15日,总台3·15晚会曝光了信息黑洞疯狂窃取个人隐私,知情人士称,窃取个人信息的获客公司称每日处理100亿条数据。近年来,互联网上出现了很多“精准获客”的广告,声称通过这种“大数据获客软件”,商家可以精准获取海量目标人群的消费习惯、手机号码等信息。
面对个人信息超范围收集和泄露问题,个人该如何避免信息泄露?发生信息泄露又该如何处理呢?一起来看↓↓↓
如何避免信息泄露?
7项措施要做到
1.加强账户安全
使用强密码:密码应包含大小写字母、数字和特殊符号。
避免重复使用密码:为不同账户设置不同的密码 。
2.谨慎分享个人信息
减少社交媒体的公开信息:避免在社交平台上公开敏感信息(如身份证号、住址、电话等)。
警惕陌生请求:不轻易向陌生人或不可信的网站提供个人信息。
限制应用权限:在安装应用时,仔细检查并限制其访问敏感信息的权限。
关闭不必要的定位服务:避免应用实时追踪你的位置。
3.注意网络安全
使用安全的网络连接:慎用公共场所免费Wi-Fi
警惕钓鱼攻击:不注册来源不明的网站,不扫来历不明的二维码, 不点击可疑链接或下载不明附件,尤其是来自陌生邮件或短信的内容。
安装隐私保护插件:如广告拦截器、追踪阻止工具。
4.保护设备安全、谨慎使用云服务
定期更新系统和软件:及时修复已知漏洞。
启用设备锁屏:设置密码、指纹或面部识别,防止设备被他人访问。
选择可信的云服务提供商:确保其有严格的安全措施。
定期检查共享权限:确保文件仅对授权人员可见。
5.定期清理数字足迹、监控账户活动
定期检查银行账户和信用报告:发现异常及时处理。
启用账户活动通知:及时了解账户变动,如登录、交易等。
删除不用的账户:减少信息泄露的风险,淘汰的电子产品信息销毁要彻底 。
清理浏览器缓存和历史记录:避免敏感信息被他人获取。
6.提高安全意识
学习网络安全知识:了解诈骗手段和信息泄露途径。
不轻信陌生电话、短信或邮件:尤其是涉及金钱或个人信息的请求。
发生信息泄露如何处理?
举报方式要知道
如若发生信息泄露,需要迅速采取行动以减少损失和风险。
1.确认泄露范围
确定泄露的信息类型:如姓名、身份证号、银行卡号、密码等。
查明泄露的渠道:是通过网站、应用、邮件还是其他途径泄露的。
检查银行账户和信用卡账单:查看是否有异常交易 。
2.立即更改密码、通知相关机构
修改泄露账户的密码:使用强密码,并确保与其他账户的密码不同。
银行和支付平台:如果涉及银行卡或支付平台,立即联系冻结账户 。
启用账户活动通知:及时接收账户变动提醒。
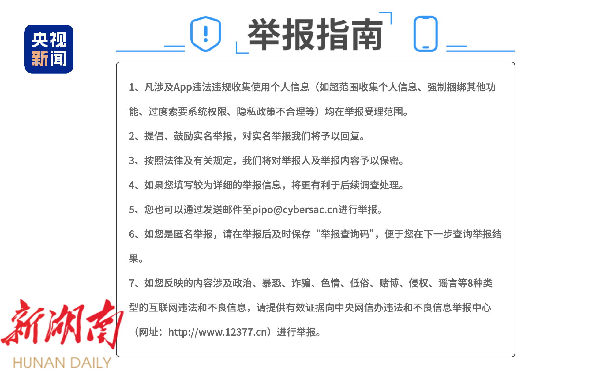
3.向相关部门举报

方式一:App治理专项工作组官方网址举报http://www.pipchina.cn/h5/

方式二:通过微信搜索App个人信息举报公众号或扫描二维码关注App个人信息举报公众号点“我要举报”


方式三:发送邮件到官方邮箱pipo@cybersac.cn

4.关注后续进展
定期检查信用报告:确保没有未经授权的贷款或信用卡申请。
法律维权:如果泄露导致重大损失,可以考虑通过法律途径维权 。
保留证据:如截图、邮件、短信等,以备后续使用。
责编:龙颖
来源:央视新闻客户端
湖南日报新媒体