妇女节遇上周六,这半天假能补休吗?
来源:新湖南客户端.永定
阅读:1601
2025-03-10 14:54:10
根据最新的
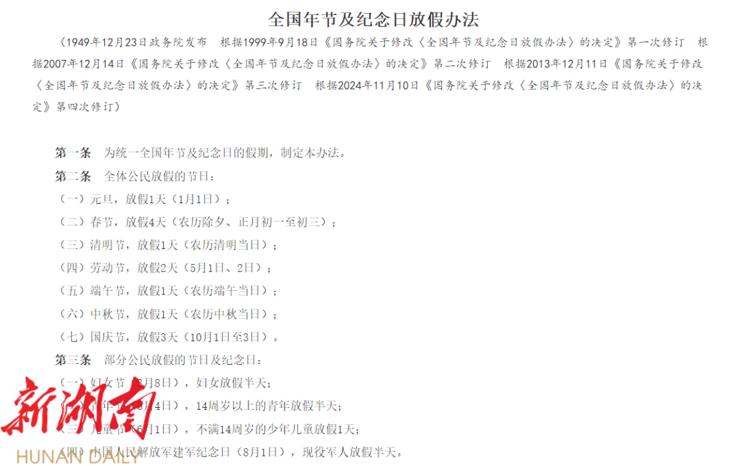
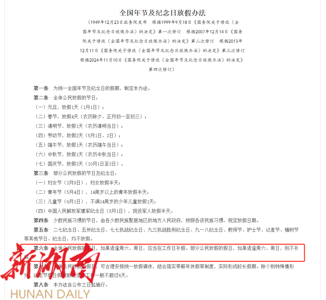
《全国年节及纪念日放假办法》
第三条“部分公民放假的节日及纪念日”
3月8日妇女节
妇女放假半天


今年妇女节恰逢周六
许多职工开始疑问
“半天假”还有吗?
能补休吗?
根据《全国年节及纪念日放假办法》,全体公民放假的假日,如果适逢周六、周日,应当在工作日补假。部分公民放假的假日,如果适逢周六、周日,则不补假。
所以,今年妇女节是没有补休的 。

在这一天正常工作的妇女
有加班费吗?
据人力资源和社会保障部《关于部分公民放假有关工资问题的函》,在部分公民放假的节日期间,对参加社会或单位组织庆祝活动和照常工作的职工,单位应支付工资报酬,但不支付加班工资。
如果该节日恰逢星期六、星期日,单位安排职工加班工作,则应当依法支付休息日的加班工资。

部分公民放假的节日及纪念日
▼
妇女节(3月8日),妇女放假半天;
青年节(5月4日),14周岁以上的青年放假半天;
儿童节(6月1日),不满14周岁的少年儿童放假1天;
中国人民解放军建军纪念日(8月1日),现役军人放假半天。
责编:文婷
来源:中国政府网、中华人民共和国人力资源和社会保障部、中工网
湖南日报新媒体