1
锅炉
1、按用途分类:(1)电站锅炉 (2)工业锅炉 (3)生活锅炉 (4)机车锅炉 (5)船舶锅炉
2、按容量分类:(1)大型锅炉(额定蒸发量≥100 t/h)(2)中型锅炉(额定蒸发量为20~100 t/h)(3)小型锅炉(额定蒸发量≤20 t/h)
3、按出口介质压力分类:(1)低压锅炉(额定蒸汽压力≤2.45MPa)(2)中压锅炉(额定蒸汽压力为3.83MPa)(3)高压锅炉(额定蒸汽压力为9.81MPa)(4)超高压锅炉(额定蒸汽压力为13.7MPa)(5)亚临界压力锅炉(额定蒸汽压力为16.7MPa)(6)超临界压力锅炉(额定蒸汽压力≥22.1 MPa,一般为25.5 MPa)(7)超超临界压力锅炉(额定蒸汽压力为30.0MPa)
4、按安全技术监察规程分类:
A级锅炉:是指额定工作压力P(表压,下同)≥3.8MPa的锅炉,包括:(1)超临界锅炉,P≥22.1MPa的锅炉;(2)亚临界锅炉,16.7MPa≤P<22.1MPa;(3)超高压锅炉,13.7MPa≤P<16.7MPa;(4)高压锅炉, 9.8MPa≤P<13.7MPa;(5)次高压锅炉,5.3MPa≤P<9.8MPa;(6)中压锅炉, 3.8MPa≤P<5.3MPa。
B级锅炉:(1)蒸汽锅炉,0.8MPa<P<3.8MPa;(2)热水锅炉,P<3.8MPa并且额定出水温度t≥120℃;(3)有机热载体锅炉的气相有机热载体锅炉,额定热功率Q>0.7MW;液相有机热载体锅炉,额定热功率Q>4.2MW。
C级锅炉:(1)蒸汽锅炉,P≤0.8MPa并且设计正常水位水容积V>50L;(2)热水锅炉,P<3.8MPa并且额定出水温度t<120℃;(3)有机热载体锅炉的气相有机热载体锅炉,0.1MW<额定热功率Q≤0.7MW;液相有机热载体锅炉,0.1MW<额定热功率Q≤4.2MW。D级锅炉:(1)蒸汽锅炉,P≤0.8MPa并且30 L≤设计正常水位水容积V≤50L;(2)汽水两用锅炉(注1),P≤0.04MPa并且额定蒸发量D≤0.5t/h的锅炉;(3)仅用自来水加压的热水锅炉,并且额定出水温度t≤95℃;(4)有机热载体锅炉的气相有机热载体锅炉,0.01MW<额定热功率Q≤0.1MW;液相有机热载体锅炉,0.01MW<额定热功率Q≤0.1MW。
注:其他汽水两用锅炉按照出口蒸汽参数和额定蒸发量分属以上各级锅炉。

2
压力容器
1、按压力分类:(1)低压容器(代号L),0.1MPa≤p<1.6MPa(2)中压容器(代号M),1.6MPa≤p<10MPa(3)高压容器(代号H),10MPa≤p<100MPa(4)超高压容器(代号U),p≥100MPa
2、按在生产工艺过程中的作用原理分类:(1)反应压力容器(代号R),主要是用于完成介质的物理、化学反应的压力容器,例如各种反应器、反应釜、聚合釜、合成塔、变换炉、煤气发生炉等;(2)换热压力容器(代号E),主要是用于完成介质的热量交换的压力容器,例如各种热交换器、冷却器、冷凝器、蒸发器等;(3)分离压力容器(代号S),主要是用于完成介质的流体压力平衡缓冲和气体净化分离的压力容器,例如各种分离器、过滤器、集油器、洗涤器、吸收塔、铜洗塔、干燥塔、汽提塔、分汽缸、除氧器等;(4)储存压力容器(代号C,其中球罐代号B),主要是用于储存、盛装气体、液体、液化气体等介质的压力容器,例如各种型式的储罐、缓冲罐、消毒锅、印染机、烘缸、蒸锅等。
3、按监察规程规定分类:(1)第三类压力容器指具有下列情况之一的压力容器:①高压容器;②盛装毒性程度为极度和高度危害介质的中压容器;③盛装易燃或毒性程度为中度危害介质,且pV乘积大于等于10MPa·m3的中压储存容器;④盛装易燃或毒性程度为中度危害介质,且pV乘积大于等于0.5MPa·m3中压反应容器;⑤盛装毒性程度为极度和高度危害介质,且pV乘积大于等于0.2MPa·m3的低压容器;⑥高压、中压管壳式余热锅炉;⑦中压搪玻璃压力容器;⑧使用强度级别较高(指相应标准中抗拉强度规定值下限大于等于540MPa)的材料制造的压力容器;⑨移动式压力容器,包括铁路罐车(介质为液化气体、低温液体)、罐式汽车[液化气体运输(半挂)车、低温液体运输(半挂)车、永久气体运输(半挂)车]和罐式集装箱(介质为液化气体、低温液体)等;⑩球形储罐(容积大于等于50m3);低温液体储存容器(容积大于5 m3)。(2)第二类压力容器指具有下列情况之一的压力容器:①中压容器;②盛装毒性程度为极度和高度危害介质的低压容器;③盛装易燃介质或毒性程度为中度危害介质的低压反应容器和低压储存容器;④低压管壳式余热锅炉;⑤低压搪玻璃压力容器。注:第二类压力容器中的中压容器,低压容器不包括已划分为第三类压力容器的中压容器和低压容器。(3)第一类压力容器低压容器为第一类压力容器。注:不包括已经划分为第三类压力容器和第二类压力容器的低压容器。
4、按制造许可级别划分(ABCD级):(1)固定式压力容器(A):①超高压容器、高压容器(A1);②第三类低、中压容器(A2);③球形储罐现场组焊或者球壳板制造(A3);④非金属压力容器(A4);⑤医用氧舱(A5)。(2)气瓶(B):①无缝气瓶(B1);②焊接气瓶(B2);③特种气瓶(B3)。(3)移动式压力容器(C):①铁路罐车(C1);②汽车罐车或者长管拖车(C2);③罐式集装箱(C3)。(4)固定式压力容器(D):①第一类压力容器(D1);②第二类低、中压容器(D2)。
气瓶的分类
(一)按充装介质的性质分类1.永久气体气瓶永久气体(压缩气体)因其临界温度小于-10℃,常温下呈气态,所以称为永久气体,如氢、氧、氮、空气、煤气及氩、氦、氖、氪等。这类气瓶一般都以较高的压力充装气体,目的是增加气瓶的单位容积充气量,进步气瓶利用率和运输效率。常见的充装压力为15MPa,也有充装20~30MPa。2.液化气体气瓶液化气体气瓶充装时都以低温液态灌装。有些液化气体的临界温度较低,装进瓶内后受环境温度的影响而全部气化。有些液化气体的临界温度较高,装瓶后在瓶内始终保持气液平衡状态,因此,可分为高压液化气体和低压液化气体。(1)高压液化气体。临界温度大于或即是-10℃,且小于或即是70℃。常见的有乙烯、乙烷、二氧化碳、氧化亚氙、六氟化硫、氯化氢、三氟甲烷(F-13)、三氟甲烷(F-23)、六氟乙烷(F-116)、氟己烯等。常见的充装压力有15MPa和12.5MPa等。(2)低压液化气体。临界温度大于70℃。如溴化氢、硫化氢、氨、丙烷、丙烯、异丁烯、1,3-丁二烯、1-丁烯、环氧乙烷、液化石油气等。《气瓶安全监察规程》规定,液化气体气瓶的最高工作温度为60℃。低压液化气体在60℃时的饱和蒸气压都在10MPa以下,所以这类气体的充装压力都不高于10MPa。3.溶解气体气瓶(溶解乙炔气瓶)是专门用于充装乙炔的气瓶。由于乙炔气体极不稳定,故必须把它溶解在溶剂(常见的为丙酮)中。气瓶内装满多孔性材料,以吸收溶剂。乙炔瓶充装乙炔气,一般要求分两次进行,第一次充气后静置8h以上,再第二次充气。(二)按制造方法分类1.钢制无缝气瓶钢制无缝气瓶是以钢坯为原料,经冲压拉伸制造或以无缝钢管为材料,经热旋压收口收底制造的钢瓶。瓶体材料为采用碱性平炉、电炉或吹氧碱性转炉冶炼的镇静钢,如优质碳钢、锰钢、铬钼钢或其它合金钢。用于充装永久气体(压缩气体)和高压液化气体。2.钢制焊接气瓶钢制焊接气瓶是以钢板为原料,冲压卷焊制造的钢瓶。瓶体及受压元件材料为采用平炉、电炉或氧化转炉冶炼的镇静钢,材料要求有良好的冲压和焊接性能。这类气瓶用于充装低压液化气体。3.缠绕玻璃纤维气瓶缠绕玻璃纤维气瓶是以玻璃纤维加粘结剂缠绕或碳纤维制造的气瓶。一般有一个铝制内筒,其作用是保证气瓶的气密性,承压强度则依靠玻璃纤维缠绕的外筒,这类气瓶由于尽热性能好、重量轻、多用于充装呼吸用压缩空气,供消防、毒区或缺氧区域作业职员随身背挎并配以面罩使用。一般容积较小(1~10L),充气压力多为15~30MPa。(三)按公称工作压力分类气瓶按公称工作压力分为高压气瓶和低压气瓶。(1)高压气瓶,公称工作压力有:30MPa、20MPa、15MPa、12.5MPa、8MPa。(2)低压气瓶,公称工作压力有:5MPa、3MPa、2MPa、1.6MPa、1MPa。

3
压力管道
1、按介质压力分类:(1)超高压管道(>42MPa) (2)高压管道(10~42MPa)(3)中压管道(1.6~10MPa) (4)低压管道(<1.6MPa)
2、按介质温度分类:(1)高温管道(>200℃) (2)常温管道(-29~200℃) (3)低温管道(<-29℃)
3、按内部流体分类:按毒性、燃烧特性等特征对流体进行分类,分为A1类流体、A2类流体、B类流体、D类流体、C类流体。然后根据流体分类方便地提出内部为相应介质管道的要求。A1类流体:指剧毒流体,在输送过程中如有极少量的流体泄漏到环境中,被人吸人或与人体接触时,能造成严重中毒,脱离接触后,不能治愈。相当于现行国家标准《职业性接触毒物危害程度分级》(GB 5044)中Ⅰ级(极度危害)的毒物。A2类流体:指有毒流体,接触此类流体后,会有不同程度的中毒,脱离接触后可治愈。相当于现行国家标准《职业性接触毒物危害程度分级》(GB 5044)中Ⅱ级(高度、中度、轻度危害)的毒物。B类流体:该类流体在环境或操作条件下是一种气体或可闪蒸产生气体的液体,这些液体能点燃并在空气中连续燃烧。D类流体:指不可燃、无毒、设计压力小于或等于1.0MPa和设计温度高于-20~186℃之间的流体。C类流体:指不包括D类流体的不可燃、无毒的流体。
4、按安全技术规范规定分类:压力管道按其用途划分为长输管道(GA类)、公用管道(GB类)和工业管道(GC类),并给出了定义。长输管道是指产地、储存库、使用单位间的用于输送商品介质的管道(具体讲就是:跨越地、市输送商品介质的管道;跨越省、(自治区、直辖市)输送商品介质的管道);公用管道是指城市或乡镇范围内的用于公用事业或民用的燃气管道和热力管道;工业管道是指企业、事业单位所属的用于输送工艺介质的工艺管道、公用工程管道及其他辅助管道的工业管道。在《压力管道安全管理与监察规定》之后颁布的《特种设备目录》将压力管道作为一个种类,分成长输(油气)管道(输油管道、输气管道)、公用管道(燃气管道、热力管道)和工业管道(工艺管道、动力管道和制冷管道)3个类别:①长输(油气)管道的分类分级长输(油气)管道为GA类,分为GA1级和GA2级。a.GA1级是指满足符合下列条件之一的长输管道:a)输送有毒、可燃、易爆气体介质,设计压力p>1.6MPa的管道;b)输送有毒、可燃、易爆液体介质,输送距离L≥200km,且管道公称直径DN≥300mm的管道;c)输送浆体介质,输送距离L≥50km且管道公称直径DN≥150mm的管道。注:输送距离是指产地、储存库、用户间的用于输送商品介质管道的直接距离。b.GA2级是指满足符合下列条件之一的长输管道:a)输送有毒、可燃、易爆气体介质,设计压力p≤1.6MPa的管道;b)GA1中b)范围以外的长输管道;c)GA1中c)范围以外的长输管道。②公用管道的分类分级公用管道为GB类,分为GB1级和GB2级。GB1级为燃气管道;GB2级为热力管道。③工业管道的分类分级工业管道为GC类,目前有两种分级方法,一种是《压力容器压力管道设计单位资格许可与管理规则》的分级方法,将工业管道划分为GC1级、GC2级。另一种是《压力管道安装单位资格认可实施细则》和《在用工业管道检验规程》(试用)的分级方法,将工业管道划分为GC1级、GC2级和GC3级。这两种分级方法的主要区别是后一种分级方法中将第一种分级方法中的GC2级工业管道又划出一部分管道做为GC3级。按《在用工业管道检验规程(试用)》的分级方法如下:a.符合下列条件之一的工业管道为GC1级:a)输送GB 5044《职业性接触毒物危害程度分级》中规定的毒性程度为极度危害介质的管道;b)输送GB 50160《石油化工企业设计防火规范》及GBJ 16《建筑设计防火规范》中规定的火灾危险性为甲、乙类可燃气体或甲类可燃液体,并且设计压力p≥4.0MPa的管道;c)输送可燃流体介质、有毒流体介质,设计压力p≥4.0MPa,且设计温度t≥400℃的管道;d)输送流体介质并且设计压力p≥10.0MPa的管道。b.符合下列条件之一的工业管道为GC2级:a)输送GB 50160《石油化工企业设计防火规范》及GBJ 16《建筑设计防火规范》中规定的火灾危险性为甲、乙类可燃气体或甲类可燃液体,并且设计压力p<4.0MPa的管道;b)输送可燃流体介质、有毒流体介质,设计压力p<4.0MPa,并且设计温度t≥400℃的管道;c)输送非可燃流体介质、无毒流体介质,设计压力p<10.0MPa,并且设计温度t≥400℃的管道;d)输送流体介质,设计压力p<10.0MPa,并且设计温度t~400℃的管道。c.符合下列条件之一的GC2级工业管道划分为GC3级:a)输送可燃流体介质、有毒流体介质,设计压力p<1.0MPa,并且设计温度t<400℃的管道;b)输送非可燃流体介质、无毒流体介质,设计压力p<4.0MPa,并且设计温度t<400℃的管道。
4
电梯
1、按速度分类:目前对电梯还没有按速度分类的严格定义,一般将电梯分为:①低速电梯——小于或等于1.00m/s的电梯。②中速电梯——速度大于1.00m/s,小于或等于2.50m/s的电梯。③高速电梯——速度大于2.50m/s,小于或等于6.00m/s的电梯。④超高速电梯——速度大于6.00m/s的电梯。
2、按用途分类(载人(货)电梯):按用途可分为乘客电梯、载货电梯、病床电梯、杂物电梯、观光电梯、汽车电梯等几类。①乘客电梯——为运送乘客而设计的电梯。其特点是:运行安全舒适,装饰新颖美观;为便于乘客进出轿厢,迅速疏散,一般轿厢宽度尺寸比深度大,其比例约在10∶7~10∶9。②载货电梯——通常有人伴随,主要为运送货物而设计的电梯。其特点是:结构牢固;为节约投资和保证良好的平层精度,通常额定速度较低;轿厢容积比较大,一般轿厢深度大于宽度或两者相等。③病床电梯——为运送病床(包括病人)及医疗设备而设计的电梯,又称医用电梯。其特点是:对运行稳定性和平层准确度要求高,一般由专职司机操纵,轿厢窄而深,以便于病床出入。④杂物电梯——服务于规定楼层的固定式升降设备。它具有一个轿厢,运行在两列垂直的或倾斜角小于15°的刚性导轨之间。就轿厢的尺寸和结构型式而言,轿厢内不允许进人。杂物电梯不仅严禁运载人员,且在平层时也不允许人员进入轿厢装卸货物。为满足人员不能进入的条件,轿厢尺寸不得超过:底板面积:1.00m2,深度:1.00m,高度:1.20m,但是,如果轿厢由几个永久的间隔组成,而每一间隔都能满足上述要求,总高度超过1.20m是允许的。⑤观光电梯——井道和轿厢壁至少有同一侧透明,乘客可观看轿厢外景物的电梯。⑥汽车电梯——用作运送车辆而设计的电梯。其特点是:轿厢面积较大,要求与所装车辆相匹配,构造牢固,速度较低。主要用于高层或多层车库或仓库。
5
起重机械
起重机械按功能和构造特点分类可分为轻小型起重设备、起重机、升降机、工作平台和机械式停车设备等五类起重设备:
1、轻小型起重设备是构造紧凑,动作简单,作业范围投影以点、线为主。分为千斤顶、滑车、起重葫芦、绞车(卷扬机)、悬挂单轨系统等。
2、起重机是使挂在起重吊钩或其他取物装置上的重物在空间实现垂直升降和水平运移的起重设备。
3、升降机是重物或取物装置只能沿导轨升降的起重机械(在垂直上下通道上载运人或货物升降的平台或半封闭平台的提升机械设备或装置),如施工升降机、简易升降机(龙门架、井字架)等。
4、工作平台是一种多功能起重装卸机械设备,一般用于高空作业及维修,分为桅杆爬升式升降工作平台和移动式升降工作平台两种。
5、机械式停车设备主要用于停放机动车辆。
6
客运索道
客运索道按支撑物的不同,分三大类:
1、客运架空索道:利用架空的绳索支撑运载工具运送乘客;
2、客运拖牵索道:利用雪面、冰面、水面支撑运载工具运送乘客;
3、客运缆车:利用地面轨道支撑运载工具运送乘客;按运行方式分循环式和往复式。
7
场(厂)内专用机动车辆
场(厂)内专用机动车辆可分为两大类:
1、场(厂)内专用机动工业车辆①叉车:分为内燃平衡重式叉车、蓄电池平衡重式叉车、内燃侧面叉车、插腿式叉车、前移式叉车、三向堆垛叉车、托盘堆垛车、防爆叉车等。②搬运车:以内燃机或蓄电池为动力,装有橡胶轮胎及不能提升的载货平台,是一种可自动行驶的搬运车辆。如内燃固定平台搬运车,蓄电池固定平台搬运车。③牵引车:以内燃机或蓄电池为动力,装有橡胶轮胎,车辆后端装有牵引连接装置,用来在地面上牵引其它车辆的工业车辆。如内燃牵引车,蓄电池牵引车。④推顶车: 以内燃机或蓄电池为动力,装有橡胶轮胎,车辆前端装有缓冲装置,用来在地面上推顶其它车辆的工业车辆。如内燃推顶车,蓄电池推顶车。
2、场(厂)内专用旅游观光车辆①内燃观光车②蓄电池观光车
8
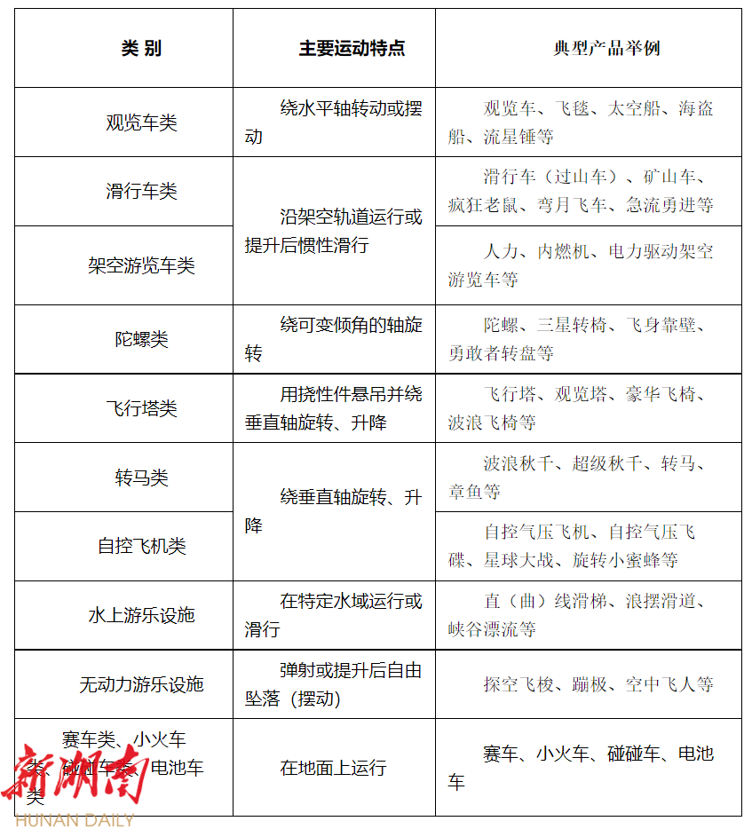
大型游乐设施
大型游乐设施可按主要运动特点进行分类:

责编:袁敏
一审:袁敏
二审:蒲书琴
三审:李朝晖
来源:日照市场监管

湖南日报新媒体