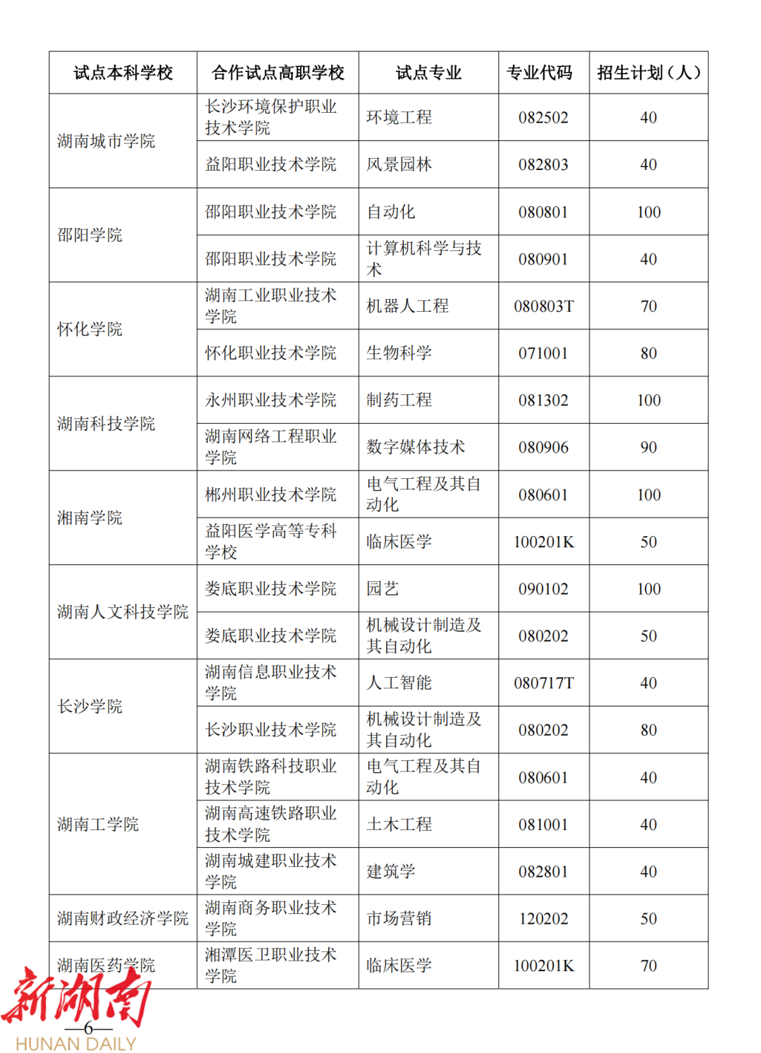
17所本科高校、30所高职院校,36个招生试点专业,计划招生总人数2325人……日前,湖南省教育厅发布关于做好2024年“楚怡工匠计划”试点工作的通知。
此前在2023年,湖南省启动实施“楚怡工匠计划”试点。今年合作开展“楚怡工匠计划”培养试点的省属本科院校和高职院校数量均有增加,试点专业包括护理学、机械设计制造及其自动化、电子信息工程、农学、动物科学、临床医学等多个专业。具体如下:


在培养模式上,今年“楚怡工匠计划”试点本科高校与高职高专院校采取“4+0”模式开展教育教学和人才培养,即试点本科高校和高职院校对通过“楚怡工匠计划”录取的学生,4年均在高职院校培养。(临床医学专业采取“5+0”模式)。招生对象为参加我省2024年普通高校招生考试和对口招生考试并被录取的考生。在招生时将纳入我省普通高校招生和对口招生,按照教育部和我省普通高校招生政策进行招生录取。
需要注意的是 ,“楚怡工匠计划”单列招生计划、安排在本科批次实行平行志愿投档录取。编制计划时,采取院校专业组模式、单设院校专业组编报。考生在本科批(普通)志愿栏中既可以填报试点本科高校的“楚怡工匠计划”招生专业,也可以填报本科批中的其他院校专业。其中,普通高考考生最多可以填报45个志愿,对口招生考试考生最多可以填报10个志愿。
生源不足时,由省教育考试院通过网络和媒体统一向社会公布院校招生缺额,组织未被录取的考生填报征集志愿。如按征集志愿投档后仍生源不足时,可按我省的相关规定,适当降分投档录取(即在普通类本科录取控制分数线下20分以内按志愿从高分到低分投档录取),确保完成招生计划。
同时,“楚怡工匠计划”的招生计划由省教育厅统筹安排下达,纳入本科高校相应层次2024年度招生总计划,招生人数计入本科高校生均办学条件计算范围。
被录取的“楚怡工匠计划”学生在校学习期间,在奖学金评审、家庭经济困难学生资助、就业创业帮扶指导、助学贷款、党(团)员发展、毕业待遇等方面与试点本科院校在校学生享受同等待遇。培养学校将对“楚怡工匠计划”学生应实行单独编班,在学习期间不得转入其他专业,非试点专业学生不得转入“楚怡工匠计划”学习。学生在完成四年(五年)本科阶段学习后,各项考核合格,并符合相关条件和要求的,可获得试点本科院校的普通本科毕业证书和学位证书。
责编:龙颖
来源:潇湘晨报
湖南日报新媒体