检验医学科普苑
岳阳市中心医院医学检验中心 李林
“我甲状腺有结节怎么办?”
“是不是恶性的?”
“不切能行吗?”
作为一名检验医生,经常遇到一些发现有甲状腺结节的亲友,向我们发出灵魂三问的忧虑。甲状腺功能十项(简称甲功十项)检查,结合超声检查和其它检查,可以为甲状腺有结节患者解忧。
一、甲状腺及甲状腺结节

甲状腺是人体最大的内分泌腺,位于颈部甲状软骨下方,气管两旁,形似蝴蝶,犹如盾甲,故以此命名。甲状腺具有分泌甲状腺激素的功能,该激素在人体生长发育和新陈代谢方面扮演着重要作用。
甲状腺结节是甲状腺细胞异常增生后在甲状腺组织中出现的团块,通过超声、CT、磁共振成像可以判断其大小和类型。甲状腺结节是非常普遍的疾病,成人的发病率超过了20%,女性发病率是男性的三倍。大多数甲状腺结节并不严重,也不会引起任何症状。在临床中,甲状腺结节进展为甲状腺癌的情况较少见。
二、甲状腺功能检查十项(简称甲功十项)

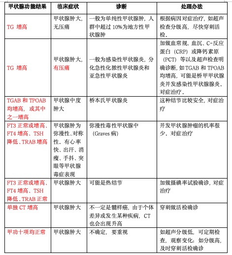
1.促甲状腺激素(TSH)
TSH为腺垂体合成和分泌的糖蛋白,是下丘脑-垂体-甲状腺调节系统的主要调节激素,是反映甲状腺功能最敏感的指标。增高常见于原发性甲减、异源性TSH分泌综合征、甲状腺炎等。减低常见于原发性甲亢、继发性甲减等。
2.总三碘甲状原氨酸(TT3)、总甲状腺素(TT4)
血清TT3、TT4是反映甲状腺功能状态最佳指标,99%以上与血浆蛋白结合,一般而言,二者呈平行变化。增高常见于甲亢,TT3增高常较TT4增高出现更早,对轻型甲亢、早期甲亢及甲亢治疗后复发的诊断更为敏感。减低常见于甲减,通常TT4降低更明显,早期TT3水平可以正常。
3.游离三碘甲状原氨酸(FT3)、游离甲状腺素(FT4)
FT4和FT3是甲状腺激素的游离型,更具有生理活性,更能真实反映甲状腺功能状态。甲亢时血清FT4和FT3增高,与血清TT3、TT4的变化基本一致,部分甲亢初期或复发早期仅有FT3增高。甲减时血清FT4和FT3降低。
4.甲状腺过氧化物酶抗体(TPOAb)、甲状腺球蛋白抗体(TgAb)
TPOAb对甲状腺细胞具有细胞毒性作用,可引起甲状腺功能低下;TgAb的诊断价值与TPOAb相同,同时也是血清Tg测定的辅助检查。常用于诊断甲状腺自身免疫性疾病,如桥本氏甲状腺炎。
5.抗促甲状腺素受体抗体(TRAb)
TRAb可刺激甲状腺滤泡上皮细胞异常增生和甲状腺激素生成,阳性可以诊断弥漫性毒性甲状腺肿(Graves病)。
6.甲状腺球蛋白(Tg)
TG是血液中甲状腺激素的主要结合蛋白。血清Tg测定可用于评估甲状腺炎的活动性以及甲状腺癌的复发监测,增高常见于甲状腺肿、甲状腺组织炎症和损伤等。
7.降钙素(CT)
CT是甲状腺滤泡旁细胞分泌的多肽激素。甲状腺滤泡旁细胞发生的突变就形成恶性度很高的髓样癌。 CT是甲状腺髓样癌最重要的肿瘤标志物。
三、甲状腺有结节怎么办?

甲状腺有结节了,乐观地重视,做好两件事即可。
第一,去附近大的三甲医院做个进一步的甲状腺超声检查。这样的医院出的超声检查报告,会根据甲状腺结节的形态,对它进行分级,判断良恶性的概率。一般来说,1-2级90%以上是良性的,可以观察;3级可能是良性结节,恶性肿瘤风险小于5%,可以通过半年到一年的定期超声检查和甲状腺功能检查来进行观察。如果是4级的话,就要引起重视了,4A级恶性风险为5-10%;4B级恶性风险为10-70%;4C级恶性风险超过75%。5级恶性风险超过80%,还会发现形态异常的淋巴结。
第二,抽血进行甲状腺功能检查,必查的甲功十项为:TT3、TT4、FT3、FT4、TSH、TG、TGAb、TPOAB、TRAB、CT。医生会根据甲功十项结果,结合临床症状和其它检查结果,可以初步诊断是哪一种疾病,拿出进一步检查和治疗方案,为甲状腺结节患者解忧。
四、甲状腺功能结果的判读


五.怎样确诊是不是甲状腺癌?

甲状腺功能检查和超声检查,可以对甲状腺腺结果做初步诊断,如果甲状腺十项检查和超声检查高度怀疑为甲状腺肿瘤,需要通过超声介导下的穿刺活检确诊。
即使确诊了甲状腺癌,也不要过分担心。甲状腺癌恶性程度低、发展缓慢、存活率高,被称为“最善良的爱”。只要及时手术治疗、按时吃药、后期定期去医院复查,很到患者都能临床治愈,基本不影响生活质量。
图片来源于网络,如有侵权请联系删除!
审稿:杨一芬副教授
校编:李菁、郭爱云
责编:谢小兵教授
投稿邮箱:jianyanyixue@126.com

作者:李林